基金从业资格考试要考几科?

99ANYc3cd6 基金 1

核心答案

基金从业资格考试一共考 两科,分别是:

基金从业资格考试要考几科?-第1张图片-华宇铭诚
(图片来源网络,侵删)
  1. 《基金法律法规、职业道德与业务规范》
  2. 《证券投资基金基础知识》

详细说明

科目一:《基金法律法规、职业道德与业务规范》

  • 内容概要:这门科目是基础理论性内容,主要涵盖基金行业的法律法规、监管框架、职业道德和行为准则,它更侧重于“是什么”和“为什么不能做”。
  • 特点
    • :需要记忆大量的法条、规定和准则。
    • 通用性强:这是所有从业人员的必考科目,无论你从事哪个岗位。
    • 难度相对较低:对于有法律或文科背景的考生来说,可能会感觉更容易上手。

科目二:《证券投资基金基础知识》

  • 内容概要:这门科目是专业技术性内容,主要讲解基金的分类、募集、交易、估值、投资风险管理、基金业绩评价等核心知识,它更侧重于“怎么做”和“如何计算”。
  • 特点
    • 计算题多:涉及大量的公式、计算和图表分析,是考试的重点和难点。
    • 知识体系复杂:需要理解各种金融工具、投资组合理论和风险管理模型。
    • 难度相对较高:对考生的金融基础和逻辑思维能力要求更高。

如何通过考试?(关键组合)

要获得基金从业资格,考生必须通过上述 两科 考试。

  • 标准组合科目一 + 科目二

    这是绝大多数考生的选择,也是覆盖面最广、认可度最高的组合,通过这两科后,你可以从事所有类型的基金业务,包括公募、私募、基金销售等。

  • 替代组合科目一 + 科目三《私募股权投资基金基础知识》

    基金从业资格考试要考几科?-第2张图片-华宇铭诚
    (图片来源网络,侵删)
    • 这是一个可选的组合,如果你未来的职业规划非常明确,只想专注于私募股权(PE/VC)行业,那么可以选择这个组合。
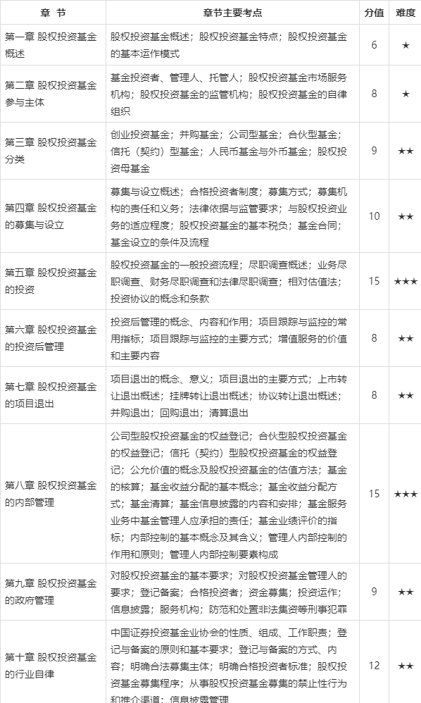
    • 科目三 的内容主要围绕私募股权基金的设立、募集、投资、退出、信息披露和内部控制等。
    • 注意:通过“科目一+科目三”组合,你将获得私募股权基金从业资格,但从事公募基金业务可能还需要补充科目二的知识或通过其他认定方式,对于大多数考生,尤其是职业方向不明确的,首选“科目一+科目二”

其他重要信息

  • 考试形式:全国统一考试,闭卷、计算机上机考试。
  • 题型题量:均为单选题,每科100题,每题1分。
  • 合格标准:每科总分100分,60分及以上为合格。
  • 成绩管理:单科成绩保留,长期有效,考生可以在不同批次考试中分别通过两科,成绩合并计算,全部通过后即可申请从业资格。
  • 免考政策:根据中国证券投资基金业协会的规定,符合特定条件的(如证券、期货、银行等金融相关领域的资深从业人员),可以申请免考部分科目,具体条件需参考协会最新发布的免考规定。
项目
考试科目 共2科
必考科目 基金法律法规、职业道德与业务规范
主流选考科目 证券投资基金基础知识
替代选考科目 私募股权投资基金基础知识
获得资格 通过 科目一 + 科目二 可从事所有基金业务,通过 科目一 + 科目三 主要获得私募股权基金从业资格。
建议 对于大多数考生,首选报考“科目一 + 科目二”,适用范围最广,职业发展选择更多。

希望这个详细的解答能帮助您更好地规划备考!

基金从业资格考试要考几科?-第3张图片-华宇铭诚
(图片来源网络,侵删)

标签: 基金从业资格考试科目几科 基金从业资格考试考几门科目 基金从业资格考试一共考几科

抱歉,评论功能暂时关闭!