这是一个非常重要且需要极其谨慎对待的领域,我会从以下几个方面为您详细解析:

- “本息保障”的真正含义与风险
- 市场上常见的“本息保障”产品分析
- 如何识别和防范风险
- 给您的投资建议
“本息保障”的真正含义与风险
我们需要打破一个常见的误解:在投资领域,“绝对保本保息”几乎是不存在的。
- “本息保障”的本质:这通常是一个承诺,即无论市场如何波动,投资到期后,您不仅能拿回全部本金(保障本),还能获得事先约定的利息(保障息)。
- 承诺 vs. 合同:口头承诺是无效的,真正的保障必须写在具有法律效力的合同中,这份合同会明确规定产品的类型、风险等级、收益计算方式以及违约责任。
- 风险在哪里?
- 承诺方是谁? 如果是银行、保险公司等持牌金融机构发行的产品,其承诺的可靠性相对较高,但如果是一个投资公司、P2P平台甚至个人做出的承诺,其信用风险极高,一旦对方违约或跑路,您的资金将面临巨大损失。
- 承诺的“锚”是什么? 很多“保本”产品,其保障的锚点并不是“投资的市场价值”,而是到期赎回时的价值,某些结构性存款或银行理财产品,其收益与某个市场指标挂钩,如果市场表现不佳,您可能只能拿到极低的保底收益,甚至收益为零(但本金通常能保),这并非“稳赚不赔”。
- 监管风险:在中国大陆,根据《资管新规》的规定,“刚性兑付”已被打破,这意味着,即使是银行理财,也不再承诺“保本保息”,任何宣传“保本保息”的理财产品都涉嫌违规,需要您高度警惕。
核心结论:任何投资都伴随风险,所谓“本息保障”,本质上是用发行机构的信用作为背书,您必须评估这个“背书”的可靠性。
市场上常见的“本息保障”产品分析
以下是一些通常被宣传为“低风险”或“保本”的产品,但它们的风险结构和保障程度各不相同:
| 产品类型 | 本息保障机制 | 风险等级 | 关键点与风险提示 |
|---|---|---|---|
| 国债 | 国家信用背书,被认为是“无风险”资产。 | 极低风险 | 最安全的投资选择之一。 由财政部发行,到期由国家兑付本息,流动性和收益率相对较低。 |
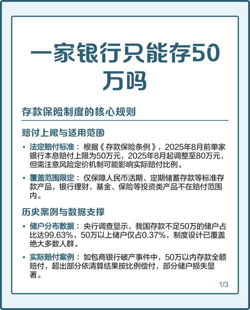
| 银行定期存款 | 存款保险制度保障。 | 极低风险 | 根据《存款保险条例》,单个储户在同一家银行的存款,50万元人民币本息以内受到全额保障,超过部分则不保障。 |
| 银行大额存单 | 本质是存款,受存款保险制度保障。 | 极低风险 | 利率通常高于普通定期存款,有门槛(一般为20万起),同样受50万存款保险制度保障。 |
| 货币基金 | 不承诺保本,但历史上极少亏损。 | 低风险 | 投资于国债、银行存款等高流动性资产,目标是“稳定收益”,而非“绝对保本”,理论上存在亏损可能,但概率极低。 |
| 银行R1/R2级理财产品 | 不承诺保本,但风险较低。 | 低风险至中低风险 | R1(谨慎型)和R2(稳健型)产品主要投资于高信用等级的固定收益类资产,收益相对稳定,但净值型产品会随市场波动,存在本金浮亏的可能,到期时通常能回本。 |
| 储蓄型保险 | 以保险合同形式锁定收益。 | 低风险 | 如年金险、增额终身寿险,白纸黑字写入合同,长期来看收益确定,但流动性极差,提前退保会有较大损失,适合长期、不用的资金。 |
| P2P/网贷/非持牌平台 | 平台或个人承诺本息保障。 | 极高风险! | 这是风险最高的领域! 这类承诺没有真正的信用背书,本质上是“庞氏骗局”或高风险的信用借贷,一旦平台出现坏账或跑路,血本无归。强烈不建议参与。 |
如何识别和防范风险:给您的“避坑”指南
当您遇到任何声称“本息保障”的投资机会时,请务必进行以下“尽职调查”:

-
查资质
- 发行机构是谁? 是银行、保险公司、证券公司,还是某个陌生的投资公司或P2P平台?
- 是否持牌? 登录中国银保监会、证监会官网,查询该机构是否持有合法的金融业务牌照,无牌机构是高危信号。
-
看合同
- “保本”写在哪里? 要求对方提供书面的、盖有公章的合同或产品说明书。
- 仔细阅读风险提示章节。 如果合同中明确写着“不保证本金支付”、“不保证最低收益”,那么所谓的“口头承诺”就是无效的。
-
辨收益
- 收益率是否高得离谱? 如果一个产品的收益率远高于市场同类产品(承诺年化收益10%以上,而同期银行理财只有3-4%),那它极有可能是骗局。收益与风险永远成正比。
-
问清楚
- 资金投向哪里? 合规的理财产品会清晰说明资金将投资于债券、股票、存款等具体资产,如果对方含糊其辞,说“投向商业秘密”或“有内部消息”,请立刻远离。
- 如何退出? 提前赎回是否有限制?是否会损失本金?
-
警惕“熟人”推荐
很多骗局是通过亲戚、朋友、同事等“熟人”关系传播的,利用信任感让您放松警惕,即使是熟人推荐,也必须遵循上述所有调查步骤。
给您的投资建议
-
明确自身情况:在投资前,先问自己三个问题:
- 我的风险承受能力如何?(能接受多大程度的亏损?)
- 我的投资期限是多久?(这笔钱多久不用?)
- 我的投资目标是什么?(是为了保值、增值,还是为了养老?)
-
构建投资组合,而非“把鸡蛋放在一个篮子里”:
- 对于追求绝对安全和流动性的资金,可以选择国债、银行定期存款、货币基金。
- 对于愿意承担较低风险以获取更高收益的资金,可以选择银行R2级理财、储蓄型保险。
- 对于风险承受能力较高、追求长期高回报的资金,可以配置一部分基金、股票等权益类资产。
-
选择正规渠道:
- 所有投资都应通过银行、证券公司、保险公司等正规持牌金融机构进行,不要相信任何非官方渠道的“内部消息”或“高收益项目”。
-
坚持长期主义:
理财不是一夜暴富的游戏,对于普通投资者而言,通过长期、分散、稳健的投资,实现资产的保值增值,才是最现实、最可靠的道路。
“本息保障”是一个极具诱惑力的标签,但背后往往隐藏着风险。 在当前金融环境下,您应该将关注点从“寻找保本产品”转移到“理解产品风险,并选择与自己风险承受能力相匹配的产品”上。
请务必保持清醒的头脑,对任何“天上掉馅饼”的好事抱有警惕,投资的第一原则,永远是本金安全。
标签: 本息保障型理财产品 理财投资咨询本息安全 本息保障投资咨询机构