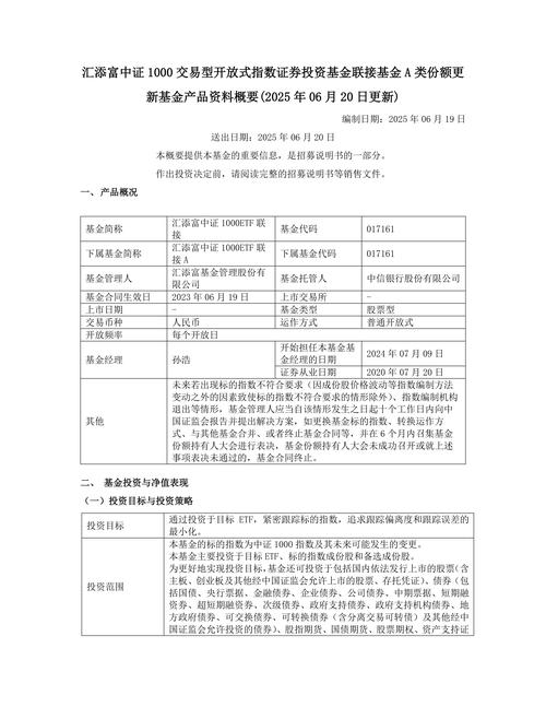
基金基本信息
- 基金全称:汇添富外延增长灵活配置混合型证券投资基金
- 基金代码:000925
- 基金公司:汇添富基金管理有限公司
- 基金经理:现任基金经理为吴江宏(自2025年5月26日起任职),前任基金经理是雷斌,他管理了该基金最辉煌的时期,也是该基金“定增+并购”策略的灵魂人物。
- 基金类型:混合型-灵活配置
- 成立日期:2025年04月08日
- 基金规模:截至2025年三季度末,基金规模约为87亿元,相比高峰期超过百亿的规模,已经大幅缩水。
投资策略与特点(核心)
这只基金最核心的特点就是其“外延增长”的投资策略,就是“并购重组”。

(图片来源网络,侵删)
-
策略核心:定增+并购
- 非公开发行(定增):基金主要参与上市公司的非公开发行股票,在A股历史上,上市公司通过定增来收购优质资产(即“外延式增长”)是一种非常普遍的资本运作方式。
- 投资逻辑:基金经理会深度研究上市公司的并购计划,判断其收购的标的是否优质、能否与上市公司产生协同效应,从而提升公司未来的业绩和估值,赌的是“并购成功”和“资产注入后的业绩增长”。
- 策略优势:在牛市或“壳资源”价值高的市场环境中,成功的并购能带来戴维斯双击(业绩和估值同时提升),从而实现超额收益。
-
策略的巨大风险
- 政策依赖性强:该策略高度依赖监管环境,过去几年,A股的定增政策(如定价机制、融资频率)和并购重组政策(如对“跨界并购”、“轻资产并购”的审核)发生了巨大变化,使得这种套利空间和机会大幅减少。
- “壳”价值下降:随着注册制的推行和退市制度的完善,绩差“壳公司”的价值大幅缩水,通过借壳上市的模式不再那么流行,从而减少了相关并购机会。
- 个股风险极高:并购重组是一个漫长且充满不确定性的过程,可能面临交易失败、标的资产不及预期、业绩对赌不达标、股价下跌等多种风险,一旦失败,相关股票可能面临“戴维斯双杀”(业绩和估值同时下跌)。
- 流动性风险:定增股票通常有锁定期(如1年),在此期间基金无法卖出,如果市场下跌,基金净值会承受巨大压力。
历史业绩与市场表现
汇添富外延增长的历史业绩可以分为两个截然不同的阶段:
第一阶段:辉煌时期(2025年 - 2025年初)
- 业绩表现:在2025年牛市和之后的“炒壳”行情中,该基金业绩极为亮眼,曾多次排名同类基金前列,凭借精准的“定增+并购”投资,抓住了市场风口,净值快速上涨。
- 规模激增:出色的业绩吸引了大量投资者,基金规模一度突破100亿元,成为市场上的明星基金和“网红基金”。
第二阶段:持续下跌与价值回归(2025年 - 至今)
- 业绩表现:从2025年开始,该基金的净值进入了漫长的下跌通道。
- 2025年熊市:市场整体下跌,叠加其持仓的个股多为高估值的“并购重组”概念股,跌幅巨大。
- 政策变化:定增新规等政策收紧,使得其核心策略失效,新的投资机会锐减。
- 踩雷事件:基金重仓的多只个股因并购失败、业绩暴雷等原因股价暴跌,对基金净值造成沉重打击,曾经的“大牛股”ST岩石(原岩石股份)就曾是该基金的重仓股,后期表现惨淡。
- 净值缩水:截至2025年初,基金净值相比高点已回撤超过70%,规模也缩水至不足3亿元,这对于早期在高位买入的投资者来说是毁灭性的打击。
当前状况与未来展望
- 基金经理变更:前任明星基金经理雷斌离职,由吴江宏接任,这通常意味着基金的投资策略可能会有所调整,但“外延增长”的名称和投资方向仍在。
- 策略转型艰难:新任基金经理面临着在存量市场下,如何运用“外延增长”策略创造收益的巨大挑战,当前的市场环境已经与基金成立初期大相径庭,单纯依靠“炒预期”的并购模式难以为继。
- 规模过小:不足3亿的规模对基金运作有一定影响,比如可能面临清盘风险(虽然目前不构成威胁),且难以进行大规模的股票投资,投资灵活性受限。
- 未来展望:
- 机会:如果未来市场再次出现活跃的并购重组浪潮,或者监管政策再次鼓励通过并购支持实体经济,该基金或有机会“翻身”,但这需要非常强的宏观判断和个股选择能力。
- 风险:更可能的情况是,该基金将长期在底部震荡,难以重现昔日辉煌,它更像一个“时代的产物”,其策略在特定的历史周期有效,但在当前和未来市场环境下,生存空间被严重挤压。
投资建议:谁适合买?谁应该警惕?
不适合普通投资者的原因:
- 高风险:这不是一只稳健的基金,其净值波动极大,历史最大回撤超过70%,普通投资者难以承受。
- 策略失效:其核心投资逻辑在当前市场环境下已经式微,未来业绩存在极大的不确定性。
- 历史包袱重:巨大的回撤让早期投资者损失惨重,基金品牌形象受损,要扭转市场信心非常困难。
- 机会成本高:市场上有很多投资策略更清晰、风险收益特征更明确的优质基金,选择该基金的机会成本很高。
在何种情况下可以考虑?(极少数情况)
- 高风险偏好者:如果你是风险承受能力极强的投资者,且愿意用极小部分资金(如总资产的1%)去博取一个“风格逆转”的“彩票”机会,可以少量配置。
- 对并购重组有深度研究的投资者:如果你对A股的并购重组市场有自己独到的见解,能够独立判断哪些标的仍有潜力,将其作为你投资组合中的一个卫星配置。
- 逆向投资者:如果你坚信市场风格会切换,未来并购重组会再次成为市场热点,且不惧怕短期继续亏损,可以考虑分批布局。
汇添富外延增长基金(000925)是一只典型的“时代红利”型基金,它在2025-2025年的特定市场环境中,凭借“定增+并购”的策略取得了巨大成功,但随着市场环境和监管政策的剧变,该策略已失效,基金经历了长达数年的深度回撤和规模缩水。

(图片来源网络,侵删)
对于绝大多数普通投资者而言,目前应将其视为一只高风险、策略存疑的基金,保持高度警惕,不建议轻易买入,它更像一个A股投资策略变迁的“活教材”,提醒我们投资需要与时俱进,警惕策略失效的风险。

(图片来源网络,侵删)
版权声明:除非特别标注,否则均为本站原创文章,转载时请以链接形式注明文章出处。