这是一个非常重要且普遍的问题。

(图片来源网络,侵删)
答案是:是的,银行投资理财有风险。
这是一个核心认知,必须明确,很多人误以为“银行的理财产品=存款”,认为银行是刚兑的,不会亏钱,这种观念在过去的“刚性兑付”时期可能普遍存在,但自2025年《关于规范金融机构资产管理业务的指导意见》(简称“资管新规”)正式实施后,所有银行理财产品都已打破刚性兑付,不再保本保息。
下面我将从几个方面详细解释银行投资理财的风险:
银行理财的主要风险类型
-
市场风险(最主要的风险)
(图片来源网络,侵删)- 来源:这是指理财产品投资的资产(如债券、股票、基金、存款等)的市场价格波动,导致理财产品净值下跌的风险。
- 具体表现:
- 利率风险:如果理财产品主要投资于债券,当市场利率上升时,债券价格会下跌,导致理财产品净值下降,这是银行理财最常见的一种市场风险。
- 信用风险:如果理财产品投资的债券、非标资产等发行人出现违约,无法按时还本付息,就会直接导致理财产品亏损。
- 权益类资产风险:如果理财产品投资了股票或股票型基金,那么股价的波动会直接反映在产品净值上,导致较大的净值回撤。
- 例子:您购买了一款净值型理财产品,某天看到它的“单位净值”从1.0000元变成了0.9980元,这就是因为其投资的资产组合价值下跌了,这就是市场风险的直接体现。
-
流动性风险
- 来源:指您在需要用钱时,无法以合理价格、在短时间内将理财产品变现的风险。
- 具体表现:
- 封闭期:很多理财产品有固定的封闭期(如3个月、6个月、1年等),在封闭期内您不能提前赎回资金。
- 开放日限制:对于开放式理财产品,通常只在特定的开放日(如每周三或每月的某一天)可以申购和赎回。
- 巨额赎回:如果某一天大量投资者同时赎回,管理人可能会暂停赎回或支付赎回款,以避免对产品造成冲击。
- 例子:您突然需要一笔钱应急,但您买的理财产品还有3个月才到期,您只能选择“质押”或“转让”(如果平台支持),否则就干着急。
-
本金损失风险
- 来源:这是“打破刚兑”后最核心的风险,理财产品的收益不再承诺,本金也可能亏损。
- 具体表现:当市场出现极端情况(如金融危机、债券市场大幅调整等),理财产品投资的资产价值可能大幅下跌,导致产品的单位净值跌破1.0000元,即出现“浮亏”,如果持有至到期后净值仍未恢复,那么您最终拿回的资金就会少于您投入的本金。
- 例子:2025年,由于债市大幅调整,很多银行的“固收+”和纯债理财产品都出现了净值下跌,部分产品甚至浮亏超过5%,打破了很多人“银行理财只赚不赔”的幻想。
-
信息不对称风险
- 来源:投资者可能不完全理解产品的真实投资方向、底层资产和风险等级。
- 具体表现:银行理财经理为了销售业绩,可能会过度强调产品的预期最高收益,而对产品的风险揭示不足,投资者可能以为自己买的是低风险产品,但实际上产品投资了较高风险的资产。
- 如何规避:仔细阅读产品说明书中的“投资范围”、“风险等级”和“风险揭示”部分,不要只听信口头承诺。
-
通胀风险
(图片来源网络,侵删)- 来源:如果理财产品的收益率低于通货膨胀率,那么虽然您的名义本金没有亏损,但您的购买力实际上下降了。
- 例子:您的一年期理财收益率是2.5%,但当年的通货膨胀率是3%,那么您的钱实际上缩水了0.5%。
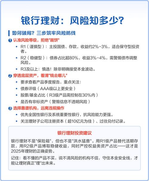
风险高低如何区分?
银行理财产品会根据其投资方向和风险等级进行划分,通常从低到高分为:
- R1(谨慎型):主要投资于高信用等级的债券、存款等,风险极低,亏损概率很小,但收益也相对较低。
- R2(稳健型):在R1的基础上,可以少量投资于非标资产、权益类资产等,风险较低,不排除有短期亏损的可能。
- R3(平衡型):可以配置较大比例的权益类资产、商品等,风险中等,净值波动会比较大,亏损本金的可能性增加。
- R4(进取型):主要投资于股票、期货、期权等高风险资产,风险很高,净值波动剧烈,亏损本金的风险很高。
- R5(激进型):几乎全部投资于高风险、高杠杆的衍生品等,风险极高,只适合极少数专业投资者。
风险等级是银行自己评定的,投资者在购买时需要结合自身的风险承受能力(银行也会做测评)来选择。
如何降低银行理财的风险?
- 明确风险,打破幻想:首先要从思想上接受“理财非存款,产品有风险,投资须谨慎”。
- 仔细阅读产品说明书:重点关注“风险等级”、“投资范围”、“封闭期”和“费用”。
- 选择与自身风险承受能力匹配的产品:不要为了追求高收益而选择超出自己承受范围的产品,保守型投资者就多看看R1、R2级产品。
- 理解“净值”概念:不要只看“业绩比较基准”,那是历史数据或预期,不代表未来收益,要关注产品的“单位净值”和“累计净值”,了解其历史波动情况。
- 做好资产配置,不把鸡蛋放在一个篮子里:可以将资金分散投资于不同风险等级、不同期限的理财产品中,平滑风险。
- 长期持有,忽略短期波动:对于中低风险的理财产品,短期的净值波动是正常现象,如果产品本身质地不错,不妨持有到期,避免“追涨杀跌”造成实际亏损。
银行投资理财绝对不是没有风险的“保险箱”。 它是一种投资行为,收益与风险并存,在“资管新规”时代,投资者必须转变观念,提升自身的金融素养,学会识别风险、评估风险和管理风险,才能在享受理财收益的同时,保护好自己的“钱袋子”。
标签: 银行投资理财风险等级 银行理财风险真实案例 银行理财风险如何评估
版权声明:除非特别标注,否则均为本站原创文章,转载时请以链接形式注明文章出处。