- 远期交易:像一个“私人定制”的合同,你和你的朋友(比如农场主)私下约定,一个月后以每斤5元的价格买他100斤苹果,这个合同完全由你们两人商量,非常灵活,但只有你们两个人知道,也没有人保证你们会履约。
- 期货交易:像在“大型公开市场”上买东西,你不在私下里找人,而是去一个叫“期货交易所”的公共市场,按照标准化的规则(比如每张合约代表10吨苹果,下个月15号交割)来买卖,价格由所有买家和卖家公开竞价决定,交易所负责担保,保证交易会完成。
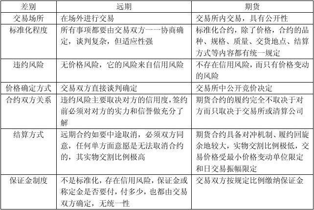
下面我们从多个维度进行详细的对比分析。

(图片来源网络,侵删)
核心区别对比表
| 特征维度 | 远期交易 | 期货交易 |
|---|---|---|
| 交易场所 | 场外交易 | 场内交易 |
| - 无固定交易场所,通过电话、网络等私下协商。 | - 在期货交易所内进行,有固定的交易时间和地点。 | |
| - 双方直接接触。 | - 所有交易者通过交易所的会员(经纪公司)进行。 | |
| 合约标准化 | 非标准化 | 高度标准化 |
| - 合约的数量、质量、交割地点、交割时间等所有条款都由双方自行商定,非常灵活。 | - 合约的条款(如商品数量、等级、交割月份等)都是统一规定的,只有价格是变量。 | |
| - 可以买“100斤,A级的红富士苹果,下个月20号在王五家交割”。 | - 只能交易“上海期货交易所规定的5吨螺纹钢,下个月15号交割”。 | |
| 流动性 | 极低 | 极高 |
| - 合约是定制的,难以转让给第三方,如果一方想提前结束头寸,非常困难。 | - 由于合约标准化,可以随时在交易所买入或卖出平仓,无需考虑实物交割。 | |
| 信用风险 | 高 | 极低 |
| - 存在交易对手风险,如果对方违约(如破产或不愿履约),你将遭受损失。 | - 几乎没有交易对手风险,交易所作为中央对手方,介入所有买卖,充当所有买家的卖家和所有卖家的买家,保证合约的履行。 | |
| 结算方式 | 到期一次性结算 | 每日无负债结算 |
| - 只有在合约到期时,才进行最终的货款交割和资金结算。 | - 每个交易日收盘后,交易所都会根据当天的结算价计算你的盈亏,并从你的保证金账户中划拨或划入资金。 | |
| - 期间价格波动带来的风险累积到期末。 | - 这种机制被称为“盯市”,能有效控制每日风险,防止亏损累积过大。 | |
| 保证金制度 | 通常不需要或只需少量 | 必须缴纳,且每日调整 |
| - 通常依赖双方的商业信用或签订法律协议来确保履约,不强制缴纳保证金。 | - 交易者必须按合约价值的一定比例(通常为5%-15%)缴纳初始保证金。 | |
| - 账户必须维持一个维持保证金水平,如果因亏损导致低于此水平,会被要求追加追加保证金,否则会被强制平仓。 | ||
| 监管机构 | 自律为主,监管较少 | 政府严格监管 |
| - 主要受合同法和商业法规约束,监管相对宽松。 | - 受国家证监会等金融监管机构的严格监管,规则透明、统一。 | |
| 主要参与者 | - 大型机构、银行、企业(用于对冲特定风险) | - 套期保值者(企业)、投机者、套利者 |
总结与核心要点
为了更好地理解,我们可以将它们的区别归纳为几个核心要点:
标准化 vs. 灵活性
- 期货:牺牲了灵活性,换来了流动性和安全性,因为合约是标准化的,所以可以方便地在公开市场买卖,不用担心找不到交易对手。
- 远期:提供了高度的灵活性,企业可以根据自己的具体需求(如特定数量、质量、交货地点)来定制合约,但牺牲了流动性,并承担了较高的信用风险。
信用风险 vs. 交易所担保
- 远期:最大的风险是对手违约,你和A公司签了远期合约,如果A公司中途倒闭,你的合同就成了一纸空文。
- 期货:最大的优势是交易所的中央清算机制,你不用担心对手是谁,因为交易所会保证你的交易对手履约,你的对手方永远是交易所。
到期结算 vs. 每日结算

(图片来源网络,侵删)
- 远期:像一个“定时炸弹”,风险在到期日一次性爆发,期间如果价格对你不利,你只能眼睁睁看着亏损扩大,直到交割日。
- 期货:像“压力测试”,风险被每日释放,每天收盘后,当天的盈亏就结算了,如果亏损太大,第二天就会被要求追加保证金,否则会被强制平仓,这极大地控制了风险敞口。
如何选择?
-
选择期货交易的情况:
- 你需要高流动性,希望随时可以平仓了结头寸。
- 你是个人投资者或中小型企业,无法承受高信用风险。
- 你交易的标的物是大宗商品、金融资产等有标准期货合约的品种。
- 你是投机者,希望通过价格波动获利。
-
选择远期交易的情况:
- 你有非常特殊的风险对冲需求,而期货市场没有对应的标准化合约。
- 你是大型企业或机构,与交易对手有良好的长期合作关系和信用基础。
- 你需要高度的灵活性来定制合约条款(如特定的交货地点、质量要求等)。
- 你的交易量巨大,希望通过场外交易获得更好的价格或更私密的服务。
远期交易和期货交易是两种为不同目的和不同类型参与者设计的风险管理工具,期货交易更像是一个公开、透明、标准化的“批发市场”,而远期交易则更像是一个灵活、私密、定制化的“零售服务”。

(图片来源网络,侵删)
标签: 远期交易与期货交易核心区别 远期期货交易差异对比分析 期货和远期交易的根本区别
版权声明:除非特别标注,否则均为本站原创文章,转载时请以链接形式注明文章出处。