阅读基金招募说明书是每一位基金投资者,尤其是新手投资者,必须掌握的核心技能,它就像基金的“身份证”和“使用说明书”,能帮你全面了解一只基金的真实面貌,避免“踩坑”。

(图片来源网络,侵删)
这份指南将带你从易到难、从宏观到微观,一步步学会如何看懂基金招募说明书。
第一步:先看什么?(5分钟快速筛选)
对于大多数投资者,不需要逐字逐句地看完几十页的说明书,你可以先看以下几个核心部分,快速判断这只基金是否值得你花时间深入研究。
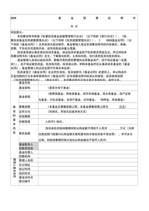
封面与重要提示
- 看什么: 基金全称、代码、管理人(基金公司)、托管人(银行)。
- 为什么看: 确认你拿到的是不是你想看的那只基金,托管人通常是大型商业银行,能增加信任度。
- “重要提示”部分: 一定会有一段加粗的文字,强调“基金管理人承诺以诚实信用、勤勉尽责的原则管理和运用基金财产,但不保证基金一定盈利,也不保证最低收益,投资有风险,决策需谨慎。” 这是法定的风险提示,但一定要认真阅读并理解其含义。
基金概况
这部分是基金的“名片”,用表格形式呈现了所有核心信息。
- 看什么:
- 基金类型: 是股票型、混合型、债券型还是货币型?这决定了基金的基本风险和收益特征。
- 运作方式: 是开放式(可以随时申购赎回)还是封闭式?
- 投资目标: 这是灵魂! 它告诉你基金想“做什么”。“本基金主要投资于……,力求在控制风险的前提下实现基金资产的长期稳健增值。” 投资目标决定了基金经理的投资策略,也是你未来衡量其业绩的基准。
- 投资范围: 这是骨架! 基金可以投资什么?不能投资什么?“股票资产占基金资产的比例为60%-95%”,或者“不投资于ST、*ST股票”,范围越窄,风格越纯粹。
- 业绩比较基准: 这是尺子! 基金公司用它来衡量自己的投资水平。“沪深300指数收益率 × 80% + 中债综合指数收益率 × 20%”,这意味着基金的目标是跑赢这个“组合基准”,如果一只基金长期跑不赢基准,那它的投资能力就值得怀疑。
- 风险收益特征: 明确告诉你这只基金属于“高风险、高收益”、“中风险、中收益”还是“低风险、低收益”。
基金管理人 & 基金托管人
- 看什么: 基金公司的历史、投研团队实力、过往业绩等,托管银行的名称。
- 为什么看: 了解为你管钱的“基金经理”和“财务总监”(托管银行)的背景和实力。
第二步:深入看什么?(15分钟核心分析)
如果你对基金初步满意,接下来就需要深入挖掘细节了。

(图片来源网络,侵删)
基金经理
- 看什么: 基金经理的从业年限、学历背景、历史管理过的基金、投资理念、投资风格。
- 为什么看: 基金经理是基金的“灵魂人物”,他的经验和风格直接影响基金的业绩,要关注他是否经历过牛熊市的考验,其投资风格是否与你的预期一致(是成长股猎手还是价值股坚守者?)。
投资策略
- 看什么: 基金具体怎么投资?如何选股?如何配置资产?如何控制风险?
- 为什么看: 这是将“投资目标”具体化的操作手册。“本基金采用自上而下的资产配置和自下而上的个股精选相结合的投资策略……”,了解这一点,可以判断基金的投资逻辑是否清晰、你是否认同。
业绩比较基准(再次强调)
- 为什么看: 这是评估基金业绩的唯一客观标准,很多人习惯用“基金涨了多少”来评判,但这是不准确的,如果市场整体下跌10%,你的基金只跌了5%,那它其实是跑赢了基准,表现优秀,一定要将基金的净值走势与它的业绩比较基准进行对比。
费率结构
- 看什么: 你需要支付哪些费用?
- 申购费: 买入时一次性收取(很多平台有折扣)。
- 赎回费: 卖出时收取,通常持有时间越长费率越低(甚至为0),鼓励长期投资。
- 管理费: 按年收取,每天从基金资产中计提,你感觉不到,但会直接影响你的净值,这是基金公司的主要收入来源。
- 托管费: 也是按年收取,由托管银行收取。
- 为什么看: 费用是侵蚀你收益的“隐形杀手”,长期来看,管理费和托管费相差0.5%,几十年后对你的总收益影响巨大,选择费率合理的产品。
风险揭示
- 看什么: 基金可能面临的所有风险,包括市场风险、流动性风险、信用风险、政策风险、管理人风险等。
- 为什么看: 这部分是基金公司的“免责声明”,但也是你必须了解的“风险清单”,它能让你对这只基金可能出现的亏损情况有心理预期,不要只看收益,更要看风险。
第三步:专业投资者看什么?(进阶内容)
对于有经验的投资者,还可以关注以下几个部分,以进行更专业的判断。
历史净值
- 看什么: 基金成立以来的每日净值走势图。
- 为什么看: 不仅仅是看涨了多少,更要看最大回撤,最大回撤是指在特定时期内,净值从最高点下跌到最低点的幅度,它反映了基金在极端行情下的抗风险能力,一只优秀的基金,不仅收益要高,回撤要小。
基金合同摘要
- 看什么: 关于基金份额、申购赎回、转换、基金财产、资产估值、信息披露等核心条款的摘要。
- 为什么看: 这部分规定了基金运作的“游戏规则”,比如什么时候会暂停申购、巨额赎回如何处理等,了解这些可以避免你遇到突发情况时手足无措。
一份实用的“阅读清单”
为了方便你记忆,这里为你总结一个快速检查清单:
| 阅读模块 | 核心问题 | 关注点 |
|---|---|---|
| 基金概况 | 这只基金是“谁”? | 基金类型、投资目标、投资范围、业绩比较基准 |
| 基金经理 | 谁在为我管钱? | 从业年限、历史业绩、投资风格 |
| 投资策略 | 它打算怎么赚钱? | 选股逻辑、资产配置方法 |
| 费率结构 | 我要花多少钱? | 管理费、托管费、申购/赎回费 |
| 风险揭示 | 我可能面临什么损失? | 市场风险、流动性风险等,特别是最大回撤 |
| 历史业绩 | 它过去表现如何? | 净值走势、与业绩比较基准的对比 |
总结与心态
- 先看“面”,再看“里”:先通过基金概况快速筛选,再深入细节。
- 对比着看:不要只看一只基金,把几只同类型的基金放在一起对比,看它们的投资目标、策略、费率、业绩,优劣一目了然。
- 说明书是“静态”的:招募说明书是基金运作的“宪法”,但基金经理的具体操作可能会根据市场变化而调整,还要定期关注基金的季度报告、年度报告,了解最新的持仓和运作情况。
- 没有完美的基金:关键是找到最适合你的基金,你的风险承受能力、投资期限、收益期望,都应该和基金的特征相匹配。
学会阅读招募说明书,是你从一个“盲目跟风”的散户,转变为一个“独立思考”的理性投资者的关键一步,花点时间,绝对值得。

(图片来源网络,侵删)
标签: 基金招募说明书解读技巧 新手必看基金招募说明书要点 基金招募说明书关键条款解析
版权声明:除非特别标注,否则均为本站原创文章,转载时请以链接形式注明文章出处。