华宇铭诚
  • 首页
  • 期货
  • 基金
  • 投资
首页 包含"小额投资理财平台哪个好"标签的文章
小额投资个人理财平台怎么选? 投资

小额投资个人理财平台怎么选?

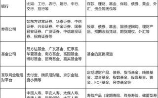
“理财”不等于“存款”,所有投资都伴随着风险,高收益的背后一定是高风险,在选择平台和产品时,务必牢记“理财有风险,投资需谨慎”的原则,小额投资的核心优势在于门槛低、分散风险,下面我将从不同类型的平台和...

99ANYc3cd6 2025-12-21 1 #小额投资理财平台哪个好 #个人小额理财平台推荐 #新手小额投资理财平台怎么选

小额在线投资理财排名怎么选? 投资

小额在线投资理财排名怎么选?

以下我将从几个主流的投资品类出发,结合安全性、便利性、收益率、用户体验等维度,为您梳理当前市场上比较受关注的小额在线投资理财渠道,并分析其优劣势,供您参考,投资前的重要提醒风险与收益成正比:不存在“高...

99ANYc3cd6 2025-12-20 1 #小额在线投资理财平台排名 #在线理财平台排名怎么选 #小额投资理财平台哪个好

随机图文

  • 中信中证投资服务是做什么的?

    中信中证投资服务是做什么的?

    2025-11-27 0
  • 今日原油期货走势如何?

    今日原油期货走势如何?

    2025-11-27 0
  • 凯丰投资管理有限公司有何独特优势?

    凯丰投资管理有限公司有何独特优势?

    2025-11-27 0

最新文章

  • 高利息投资理财公司是陷阱还是机遇?

    高利息投资理财公司是陷阱还是机遇?

    2026-01-23 0
  • 高利息投资理财排名靠谱吗?

    高利息投资理财排名靠谱吗?

    2026-01-23 0
  • 投资理财排行榜该怎么选?

    投资理财排行榜该怎么选?

    2026-01-23 0
  • 高收益投资理财排行,哪个更靠谱?

    高收益投资理财排行,哪个更靠谱?

    2026-01-23 0
  • 嘉实沪深300基金净值现在多少?

    嘉实沪深300基金净值现在多少?

    2026-01-23 0
  • 哪些投资理财机构值得信赖?

    哪些投资理财机构值得信赖?

    2026-01-23 0

热门文章

  • 1.黄金期货和现货,哪个更适合投资?
  • 2.天天基金网是什么?
  • 3.哪些理财投资项目比较好?
  • 4.证券投资基金的特点有哪些?
  • 5.非期货公司会员具体指哪些机构?
  • 6.聚乙烯期货的简称是什么?
  • 7.广发证券投行部有何优势或业务特色?
  • 8.红岭投资宝靠谱吗?风险与收益如何?

关于本站

侵权处理与合作:473708564#qq.com,#换成@就是邮箱

沪ICP备2024102905号

联系我们

关注我们

华宇铭诚二维码