以下是成为一名私募基金管理人所需满足的核心要求,我将从“设立登记”和“持续运营”两个阶段进行详细阐述。

(图片来源网络,侵删)
核心摘要
要成为私募基金管理人,你需要具备:
- “硬”实力:实缴资本不低于100万,有固定的办公场所和完善的内部控制制度。
- “软”实力:拥有专业的投研、风控、运营团队,核心高管和投资经理具备丰富的从业经验和良好声誉。
- “合规”基因:从设立到运营,必须将合规作为生命线,建立并严格执行合规管理体系。
第一阶段:设立登记要求 (成为管理人)
这是成为私募基金管理人的第一步,主要是在中基协进行登记备案,核心要求如下:
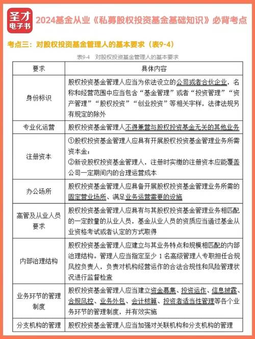
公司/机构基本要求
-
主体资格:
- 必须是在中国境内依法设立的公司或合伙企业。
- 名称和经营范围中应包含“基金管理”、“投资管理”、“资产管理”、“股权投资”、“创业投资”等相关字样。
- 组织形式应为公司或合伙企业。
-
注册资本:
(图片来源网络,侵删)- 实缴货币资本不低于 人民币100万元。
- 这是硬性门槛,需要提供验资证明。
-
办公场所:
- 拥有独立的、固定的办公场所。
- 需要提供租赁合同和房产证明,中基协可能会进行实地核查或要求提供场地照片。
-
内部制度:
- 必须建立并具备完善的内部控制、风险管理、合规管理、投资者适当性管理以及应急处置制度。
- 需要提交全套的制度文件,作为申请材料的一部分。
人员要求 (核心中的核心)
这是中基协审核的重中之重,对“人”的要求极高。
-
高级管理人员:
(图片来源网络,侵删)- 数量:至少需要 2名 高级管理人员。
- 资质:必须取得基金从业资格。
- 岗位:通常包括 法定代表人、总经理、合规/风控负责人 等,合规/风控负责人不得从事投资业务,且其职责应独立于业务部门。
- 经验:
- 法定代表人、总经理:应具备5年以上金融相关领域的工作经验。
- 合规/风控负责人:应具备3年以上投资相关的法律、会计、监察、稽核、风险管理、合规等工作经验。
- 诚信记录:所有高管人员及其近亲属不能被列入失信被执行人名单、证券期货市场失信记录,也不能有其他重大负面诚信记录。
-
一般员工:
- 员工总人数不应低于 5人(不含高管)。
- 员工应具备相应的专业能力,特别是投资、研究、风控、运营等岗位的人员。
-
基金从业资格:
- 所有高管和 投资经理 必须取得基金从业资格。
- 投资经理需要有从业经验,并且在中基协完成“基金经理注册”。
法律合规要求
-
股权结构清晰:
- 股权结构要清晰、稳定,不存在股权代持等情形。
- 股东、实际控制人不能有负面诚信记录。
- 如果是自然人股东,其金融资产不低于300万元或最近三年年均收入不低于50万元。
-
关联方隔离:
管理人应与其股东、实际控制人、关联方保持业务和人员上的独立,避免利益输送。
-
承诺函:
所有高管和股东都需要签署《诚信及合规承诺函》,承诺遵守法律法规和中基协的规定。
第二阶段:持续运营要求 (成为管理人后)
成功登记只是开始,后续的持续合规运营更为关键,一旦违规,可能会被中基协采取纪律处分,甚至被注销管理人资格。
产品备案要求
- 先备后募:在募集资金开展投资前,必须先在中基协完成产品的备案。
- 备案时限:基金合同签署完毕后,应在 20个工作日 内完成备案。
- 备案材料:需要提交基金合同、公司章程、招募说明书(如有)、风险揭示书等全套法律文件。
信息报送要求
这是管理人最重要的日常工作,也是监管的重点。
- 季度更新:每季度结束后10个工作日内,通过AMBERS系统更新管理人、员工、基金等基本信息。
- 年度更新:每年度结束后4个月内,完成年度经审计的财务报告和年度信息的更新。
- 重大事项报告:发生控股股东变更、实际控制人变更、主要高管变动、重大诉讼、基金清盘/清算等重大事项时,需在 10个工作日 内向中基协报告。
- 月度/临时报告:部分类型的私募基金(如私募证券投资基金)还有月度净值、累计净值等报告要求。
资金募集与投资者适当性管理
- 非公开募集:私募基金只能向 合格投资者 募集。
- 合格投资者标准:
- 单位:净资产不低于1000万元。
- 个人:金融资产不低于300万元或最近三年年均收入不低于50万元。
- 风险揭示:向投资者充分揭示风险,确保投资者是“买者自负”。
- 冷静期:基金合同签署后,应给予投资者不少于 24小时 的冷静期。
- 回访确认:冷静期后,需由非募集人员进行电话回访,确认投资者意愿。
内控与合规运营
- 隔离墙制度:建立有效的信息隔离墙制度,防止内幕交易和利益输送。
- 公平交易制度:确保不同基金、不同投资者之间的交易公平。
- 利益冲突处理:妥善处理管理人、员工与基金、投资者之间的潜在利益冲突。
- 档案管理:妥善保管所有投资者资料、交易记录、信息披露文件等,保存期限不少于15年。
投资运作规范
- 禁止行为:
- 承保投资收益。
- 挪用基金财产。
- 进行内幕交易、操纵市场等违法违规行为。
- 将不同基金财产混同,或与管理人固有财产混同。
- 信息披露:定期向投资者披露基金净值、主要投资品种、下期投资策略等信息。
成为私募基金管理人的关键路径
- 准备阶段:搭建符合要求的公司架构,准备实缴100万资本,租赁合规办公场所。
- 团队建设:招募至少2名有经验、有资格的高管,组建至少5人的专业团队,并确保核心人员取得基金从业资格。
- 制度完善:撰写全套的内控、风控、合规等管理制度文件。
- 申请登记:通过中基协资产管理业务综合报送平台提交所有申请材料,等待审核。
- 持续运营:成功登记后,严格遵守各项合规要求,做到及时备案、准确报送、规范募集、合规投资。
重要提示:私募基金行业的监管政策在不断更新和趋严,以上要求基于当前的政策框架,在实际操作中,强烈建议聘请专业的律师、会计师和合规顾问进行全程指导,以确保申请和运营的顺利合规。
标签: 私募基金管理人备案条件 私募基金管理人资质要求 私募基金管理人申请条件
版权声明:除非特别标注,否则均为本站原创文章,转载时请以链接形式注明文章出处。