这两家公司都是业内知名的期货公司,拥有正规的期货经纪业务资格,可以为客户开立包括原油期货在内的所有国内期货账户。

以下是完整的开户流程、所需资料、注意事项以及交易原油期货的特殊要求。
第一步:开户前的准备工作
在开始开户流程前,请确保您已满足以下基本条件并准备好所需材料:
资格要求
- 年龄要求:年满18周岁、具有完全民事行为能力的中国公民。
- 风险承受能力:需要具备一定的期货交易知识和风险承受能力,通常要求客户的风险评估等级为“积极型”或“激进型”(具体以期货公司评估为准)。
- 无不良诚信记录:个人征信良好,没有被中国证监会或期货业协会采取市场禁入等措施。
所需资料
- 个人身份证:身份证必须在有效期内,清晰、无污损,需要正反面照片。
- 银行卡:本人名下的银行卡(借记卡),用于银期转账,需要清晰的照片。
- 智能手机:一部可以正常接收短信、带有摄像头的智能手机,用于进行视频见证。
- 稳定的网络环境:确保在开户过程中网络通畅。
第二步:开户流程详解
期货开户几乎全部通过手机App在线完成,非常便捷,以下是针对“二海证期货”的详细步骤:
选择开户渠道
您可以选择其中任意一家公司进行开户,流程基本一致。

- 上海大陆期货
- 海证期货
下载官方App
- 在手机应用商店(如苹果App Store或安卓各大应用市场)搜索“大陆期货”或“海证期货”。
- 下载并安装其官方交易软件,海证期货的App通常叫“海期通”,大陆期货的App可能叫“大陆期货”或类似名称。
- 注意:请务必从官方渠道下载,确保账户安全。
在线开户申请
打开下载好的App,找到“在线开户”或“立即开户”的入口,点击进入。
- 手机号验证:使用您的手机号进行注册并获取验证码。
- 阅读协议:仔细阅读并同意《期货电子合同开户协议》等相关协议。
填写基本信息
按照页面提示,准确填写以下信息:
- 姓名、身份证号、职业、学历、联系方式等。
- 联系地址:精确到省、市、区(县)、街道(小区)和门牌号。
- 学历和工作信息:如实填写,这关系到您的风险评估结果。
视频见证
这是开户流程中的关键环节,用于核实您的身份。
- 连线客服:系统会自动或手动为您分配一位客服人员进行视频通话。
- 身份核实:请手持身份证,根据客服的指令,将身份证正反面分别对准摄像头,确保清晰可辨。
- 回答问题:客服可能会问一些简单的问题,确认是您本人自愿开户。
签署协议
视频见证通过后,您需要在手机上对一系列电子合同进行电子签名(手写签名)。

- 合同类型:通常包括《期货经纪合同》、《期货交易风险说明书》、《客户须知》等。
- 请务必仔细阅读:虽然过程繁琐,但建议您花时间阅读关键条款,了解您的权利和义务。
完成风险测评
系统会引导您完成一份风险评估问卷。
- 如实作答:问卷会根据您的财务状况、投资经验、风险偏好等来评估您的风险等级。
- 注意:如果测评结果不满足交易原油期货的“激进型”要求,您可能需要补充更多信息或调整投资选项。
开户结果查询
提交申请后,期货公司会进行审核,通常在1-2个工作日内完成。
- 审核通过:您会收到开户成功的短信通知,App内也会显示“开户成功”。
- 审核未通过:如果资料有误或不满足条件,您会收到短信通知,告知失败原因,可根据提示修改后重新申请。
第三步:开通特定品种交易权限(原油期货专属步骤)
开立普通期货账户后,您还不能直接交易原油期货,根据中国证监会的规定,您需要单独申请开通“特定品种”的交易权限,原油期货就是其中之一。
开通方式有以下几种(三选一即可):
知识测试 + 验资(最常见)
- 验资:在您开立的期货账户中,连续5个交易日(含交易日)的可用资金余额均不低于10万元人民币。
- 知识测试:通过期货公司提供的在线考试系统完成《期货交易基础知识测试》,试卷共20道题,答对18题(90分)以上为合格,测试有录像监控,需本人独立完成。
- 权限申请:在App或交易软件中找到“权限管理”或“特定品种申请”模块,完成在线申请,系统会自动验证您的验资和考试记录。
已有权限豁免
如果您已经在其他期货公司交易过原油、铁矿石、PTA、20号胶等特定品种,可以向“二海证期货”申请权限豁免,您需要提供在其他期货公司的交易编码或证明材料。
特殊单位客户豁免
如果您是专业投资者或符合特定条件的机构,可以豁免上述要求,具体请咨询期货公司客服。
第四步:银期签约与入金
- 银期签约:在开户成功后,您需要将期货账户和您的银行卡进行绑定,实现资金互转,这个步骤可以在开户App内直接完成,部分银行需要您单独通过其手机银行或网上银行进行操作。
- 入金:签约成功后,您就可以通过银期转账将资金从银行卡转入期货账户,转入成功后,账户余额就显示可用,可以开始交易了。
第五步:注意事项与常见问题
- 选择正规公司:确认“上海大陆期货”和“海证期货”都是中国证监会批准设立的正规持牌机构,您可以在中国期货业协会官网查询到它们的备案信息。
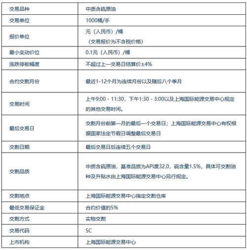
- 交易时间:原油期货的交易时间为周一至周五,上午9:00-10:15, 10:30-11:30, 下午13:30-15:00, 以及21:00-23:00,夜盘交易是其重要特点。
- 交易单位:原油期货合约的交易单位为1000桶/手。
- 保证金:原油期货是保证金交易,杠杆较高,风险也大,一手原油期货的保证金根据价格波动大约在5万-8万元人民币之间(具体比例由期货公司设定,会根据市场情况调整),请务必确保账户中有充足的保证金,避免被强行平仓。
- 手续费:开户前可以主动咨询客服,了解清楚手续费的具体标准,包括交易所标准+公司佣金。
- 模拟交易:如果您是新手,建议先在App上申请一个模拟账户,进行一段时间的模拟交易,熟悉交易软件和交易规则,再进行实盘操作。
通过“二海证期货”开立原油期货账户的流程可以概括为:
准备资料 → 下载App → 在线开户 → 视频见证 → 签署协议 → 风险测评 → 等待审核 → 开通原油特定权限 → 银期签约 → 入金交易。
希望这份详细的指南能帮助您顺利完成开户,祝您投资顺利!
标签: 二海证期货原油开户 原油期货开户靠谱平台 二海证期货原油交易