基金从业资格考试的报名条件非常宽松,几乎没有太多限制,其核心门槛在于学历和职业道德,而不是工作经验或专业背景。

以下是官方发布的报名条件,以及一些相关的补充说明。
核心报名条件(满足即可报名)
根据中国证券投资基金业协会(ACFA)的规定,报名参加基金从业资格考试需要同时满足以下三个条件:
-
年满18周岁
这是法定的成年人标准,是所有职业资格考试的基本要求。
(图片来源网络,侵删) -
具有完全民事行为能力
指能够通过自己的独立行为进行民事活动,享有民事权利和承担民事义务,通常情况下,成年人(年满18周岁)都被视为具有完全民事行为能力。
-
具有高中以上文化程度
- 这里的“高中”包括普通高中、中专、职高和技校等同等学历,大专、本科及以上学历自然符合要求。
- 注意:这是学历的最低门槛,没有专业限制,无论你是文科、理科、工科还是艺术专业,只要学历达标,都可以报名。
补充说明与常见问题
在校大学生可以报考吗?
可以。 只要你是高中(或同等学历)在读或以上学历,即使是大学生,只要年满18周岁且具有完全民事行为能力,就可以报名,很多在校生会选择在课余时间考取这个证书,为未来的求职增加砝码。

没有学历证明怎么办?
报名时需要填写学历信息并进行学历认证,如果学历信息在“学信网”上无法查询到,可能会需要上传毕业证书等证明材料,对于一些较早毕业或学历信息不在系统中的考生,建议提前准备好相关证明文件,以备审核。
报名有专业限制吗?
没有。 基金从业资格考试是面向全社会的入门级资格考试,不要求必须是金融、经济、会计等相关专业,任何专业背景的人,只要对基金行业感兴趣,都可以报考。
报名有工作经验要求吗?
没有。 这是基金从业资格考试与很多其他金融类资格考试(如证券、期货从业资格)的一个重要区别,它不要求考生在报名时具备任何相关工作经验,考试内容侧重于基础知识和法律法规,是为行业“入门”服务的。
哪些人需要考这个证书?(虽然不是报名条件,但非常重要)
虽然报名条件宽松,但获得证书是从事特定工作的法定要求,以下人员必须通过基金从业资格考试并注册成为基金从业人员:
- 基金管理人、基金托管人的从业人员:包括公募基金、私募基金的管理人员、投资经理、研究员等。
- 基金销售机构的从业人员:如银行、券商、第三方销售平台等负责基金销售、理财顾问岗位的员工。
- 私募基金管理人的高级管理人员:法定代表人、总经理、合规/风控负责人等。
- 证券期货经营机构资管计划的投资经理、合规管理人员。
- 中国证监会及基金业协会规定的其他人员。
只要你想在基金行业“从业”,就必须持证上岗。
关于考试的“免考”条件(特殊群体)
虽然报名条件宽松,但针对一些资深人士,协会提供了免考部分科目的政策,这不是说免考报名,而是免考科目。
-
免考科目一《基金法律法规、职业道德与业务规范》:
- 条件:通过“证券、期货、银行”等金融相关从业资格考试,并已在相关机构任职的人员。
- 具体包括:
- 已通过证券从业资格考试(《证券市场基础知识》和《证券发行与承销》或《证券交易》或《证券投资基金》中的任意一门)。
- 已通过期货从业资格考试。
- 已通过银行从业资格考试(《银行业法律法规与综合能力》)。
- 注意:免考一科,仍需通过科目二《证券投资基金基础知识》才能获得证书。
-
私募高管资格免考:
- 条件:符合《私募投资基金管理人登记和基金备案办法(试行)》相关规定,且在成为私募高管之前,已通过证券从业资格考试(科目一+科目二)或期货从业资格考试。
- 注意:这种免考是针对“高管资格”的认证,而不是从业资格证的获取,具体情况比较复杂,建议咨询协会。
| 项目 | |
|---|---|
| 报名门槛 | 极低,几乎人人可报。 |
| 核心条件 | 年满18周岁 具有完全民事行为能力 具有高中以上文化程度 |
| 专业限制 | 无 |
| 工作经验 | 无 |
| 主要目的 | 准入型考试,是进入基金行业的“敲门砖”和“上岗证”。 |
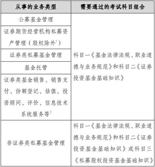
| 证书类型 | 通过科目一+科目二,或科目一+科目三(私募股权投资基金)的组合,均可获得从业资格。 |
如果您对金融行业感兴趣,特别是基金领域,并且满足上述三个基本条件,就可以放心地报名参加基金从业资格考试,这是一个投入产出比非常高的证书,对于求职和职业发展都大有裨益。
标签: 基金从业资格证报考条件要求 基金从业资格证考试报名条件 基金从业资格证考试资格条件