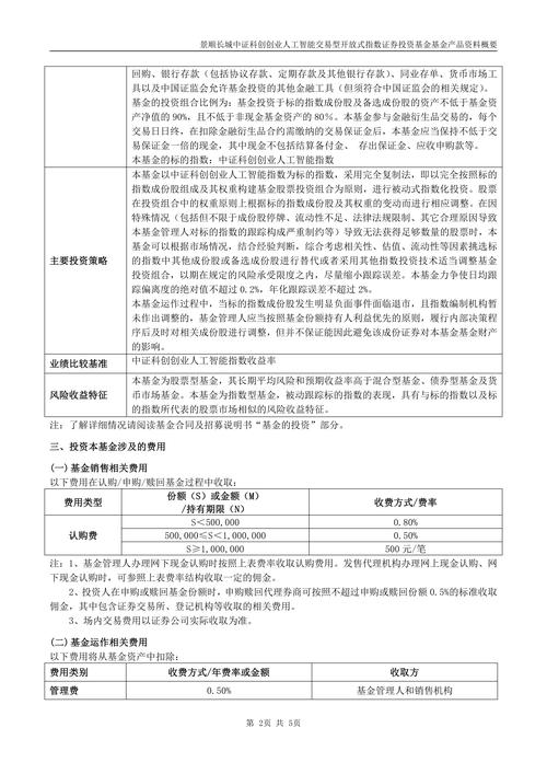
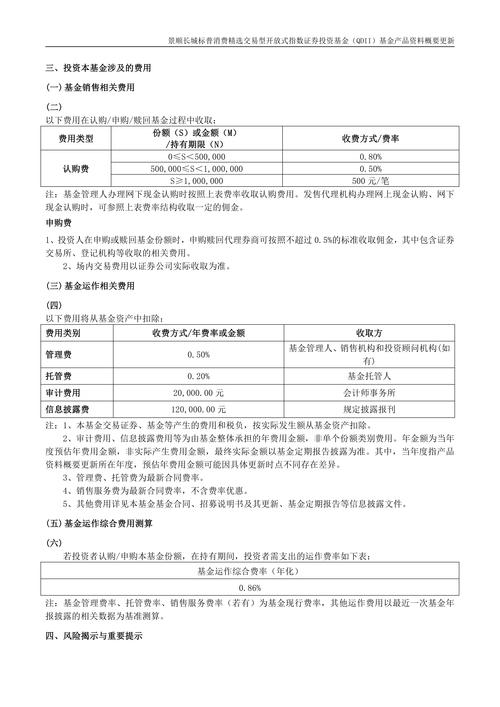
基金基本信息概览
- 基金全称: 长城景顺量化新动力混合型证券投资基金
- 基金代码: 001747
- 基金公司: 长城基金管理有限公司
- 成立日期: 2025-07-22
- 基金类型: 混合型-偏股
- 基金风格: 量化选股
- 基金经理: 雷俊 (自2025年01月28日管理至今,任职超过7年,经验丰富)
- 基金规模: 截至2025年四季度,基金规模约为43亿元 (规模适中,便于量化策略的运作,不会因规模过大而影响策略效果)。
- 托管银行: 中国建设银行
基金的投资策略与特点
这是理解这只基金的核心,它的名字“量化新动力”已经点明了其策略方向。

(图片来源网络,侵删)
核心策略:多因子量化选股
这只基金的投资方法不是依赖基金经理的个人主观判断去挑选“牛股”,而是通过计算机模型和数学算法来构建投资组合,其核心是多因子模型。
- 什么是多因子模型? 就是通过大量历史数据分析,找出那些能够长期、稳定地预测股票超额收益的“特征”,这些特征就是“因子”,基金经理会构建一个包含多个因子的模型,对全市场股票进行打分和筛选。
- 主要包含哪些因子?
- 价值因子: 寻找那些估值较低(如市盈率PE、市净率PB低)但基本面良好的公司,即“便宜的好公司”。
- 成长因子: 寻找那些营业收入、净利润增长速度快的公司,即“高速成长的公司”。
- 质量因子: 寻找那些财务健康、盈利能力强、运营效率高的公司,即“基本面优秀的公司”。
- 动量因子: 寻找那些近期股价表现强势、有“强者恒强”趋势的公司。
- 其他因子: 还可能包括规模、波动率、分析师预期等因子。
“新动力”的体现
基金名称中的“新动力”通常体现在其对新兴成长性行业的偏好,虽然模型是量化的,但在因子的构建和行业配置上,会适度向符合国家发展战略、具有高成长潜力的科技、消费、医药、新能源等“新经济”领域倾斜。
策略特点总结
- 纪律性强: 模型决策,克服人性的贪婪与恐惧,避免情绪化操作。
- 分散投资: 通常会持有几十甚至上百只股票,单一个股的权重不会过高,有效分散了个股“踩雷”的风险。
- 风格稳定: 基金的投资风格(如价值、成长、质量)相对固定,不会漂移,投资者可以清晰地了解自己投资的是什么。
- 换手率较高: 量化基金为了捕捉市场瞬间的定价错误,交易频率通常高于主动管理型基金,这会带来一定的交易成本。
基金的历史业绩与风险收益特征
历史业绩表现(数据来源:天天基金网,截至2025年5月)
- 基金成立以来总回报: 约 73% (截至2025-05-24)。
- 年化回报: 约 45%。
- 与业绩比较基准(中证800指数收益率×80% + 银行活期存款利率×20%)对比: 长期来看,该基金的累计回报和年化回报均显著跑赢了业绩比较基准,体现了其量化策略的有效性。
风险收益特征
- 波动性: 作为一只偏股混合型基金,其净值波动较大,在市场下跌时,回撤幅度也会比较明显,在2025年熊市和2025年的调整中,基金都经历了较大幅度的回撤。
- 夏普比率: 衡量每承担一单位风险所获得的超额回报,该基金的夏普比率在同类基金中表现尚可,但并非顶尖,说明其风险调整后收益处于中等偏上水平。
基金经理雷俊
- 经验丰富: 雷俊是业内知名的量化基金经理,拥有金融工程背景,管理该基金已超过7年,任期稳定。
- 策略稳定: 在他的管理下,基金的量化策略框架和投资风格保持了高度的一致性,这对于量化基金来说至关重要。
优点与缺点分析
优点:
- 策略清晰透明: 投资者可以清楚地知道基金是靠“多因子量化”模型赚钱的,没有黑箱操作。
- 纪律性强,风格稳定: 不受基金经理个人情绪影响,长期投资风格一以贯之。
- 分散风险: 持仓分散,有效规避了“个股踩雷”的风险。
- 长期业绩优秀: 自成立以来,为投资者创造了可观的回报,长期跑赢基准。
- 规模适中: 便于量化策略的有效执行,不会因规模过大而“钝化”。
缺点:
- 波动较大: 作为权益类基金,市场系统性风险无法完全规避,净值波动是常态。
- 换手率高: 较高的交易成本会侵蚀一部分收益。
- “黑箱”属性: 虽然策略框架清晰,但具体的因子权重和模型细节是保密的,投资者无法完全预测其在特定市场环境下的表现。
- 可能阶段性跑输: 在某些特定的市场风格(如极致的“小盘股行情”或“主题炒作行情”)下,纪律性强的量化策略可能会暂时跑输那些押注特定风格的基金。
适合什么样的投资者?
- 认可量化投资理念的投资者: 相信数据和模型的力量,而非依赖“明星基金经理”的个人魅力。
- 长期投资者: 量化策略的优势在于长期复利,建议持有3年以上,以平滑短期市场波动带来的影响。
- 寻求分散化投资的投资者: 希望通过一只基金来构建一个相对分散的股票组合。
- 风险承受能力中高的投资者: 能够接受基金净值的较大波动,并理解这是获取高回报所必须承担的风险。
总结与投资建议
长城景顺量化新动力(001747) 是一只策略清晰、业绩长期稳健、由资深基金经理管理的优质量化基金,它为普通投资者提供了一个参与A股市场、分散投资、并借助专业量化模型获取超额回报的便捷工具。
投资前,请务必思考以下几点:

(图片来源网络,侵删)
- 您的投资期限是多久? 如果是短期(1-2年内可能要用钱),它的高波动性可能不适合您。
- 您的风险承受能力如何? 您能否接受账户在市场下跌时出现20%甚至更大的回撤?
- 您是否已经配置了其他类型的资产? 建议将其作为您资产配置的一部分,而不是全部。
温馨提示: 基金过往业绩不代表未来表现,在做出任何投资决策前,请务必仔细阅读基金的《基金合同》、《招募说明书》等法律文件,并根据自己的财务状况、投资目标和风险承受能力做出独立判断。
标签: 长城景顺量化新动力基金评价 长城景顺量化新动力基金怎么样 长城景顺量化新动力基金值得买吗
版权声明:除非特别标注,否则均为本站原创文章,转载时请以链接形式注明文章出处。