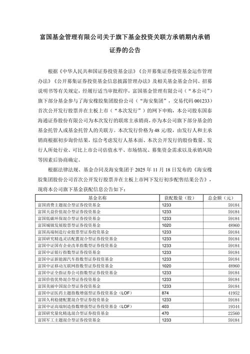
www.fullgoal.com

(图片来源网络,侵删)
关于富国基金官网
富国基金是中国内地首批成立的十家基金管理公司之一,成立于1999年,其官网是投资者获取公司信息、产品信息、进行交易操作和了解市场动态的核心平台。
官网主要功能和板块介绍
访问富国基金官网,您通常会看到以下几个核心板块:
产品中心
这是网站最核心的部分之一,用于展示富国基金旗下所有的基金产品。
- 基金分类:通常会按照基金类型进行划分,如股票型、混合型、债券型、货币型、QDII(投资海外市场)、FOF(基金中基金)等,方便您根据自己的风险偏好进行筛选。
- 基金搜索:您可以通过输入基金代码或基金名称,快速找到特定基金。
- 产品详情页:每只基金都有独立的页面,提供以下关键信息:
- 基金概况:基金全称、代码、成立日期、基金经理、基金规模等。
- 历史业绩:展示基金单位净值、累计净值以及与业绩比较基准的走势对比图。
- 基金经理:详细介绍基金经理的投资经历、投资理念和管理过的其他基金。
- 基金档案:招募说明书、基金合同、法律文件等。
- 费率信息:申购费、赎回费、管理费、托管费等。
资讯中心
提供最新的市场动态和公司新闻。

(图片来源网络,侵删)
- 公司公告:包括基金分红、申赎转换调整、重大事项披露等官方公告。
- 市场观点:富国基金的研究员和基金经理会发布市场分析、投资策略报告等。
- 理财学堂:提供基金投资知识、风险教育、理财技巧等内容,适合新手投资者学习。
投资者服务
这个板块主要服务于已经持有或有意向购买富国基金产品的投资者。
- 开户与交易:通常会提供合作第三方销售平台(如支付宝、微信理财通、天天基金网、蛋卷基金等)的链接,引导您完成开户和购买流程。
- 客户服务:提供客服热线、在线客服、邮箱等联系方式,以及常见问题解答。
- 信息查询:如基金份额查询、交易确认查询等(通常需要登录账户)。
关于富国
介绍公司的基本情况,是了解公司背景的权威渠道。
- 公司简介:发展历程、公司股权结构、企业文化、荣誉资质等。
- 投研团队:展示公司的核心投研力量。
- 社会责任:发布公司在环境保护、社会责任等方面的报告。
信息披露
这是监管要求必须公开的透明化信息板块。
- 定期报告:包括基金的季度报告、中期报告、年度报告等。
- 临时公告:所有需要向公众披露的重大临时信息。
如何使用富国基金官网进行投资?
对于普通投资者来说,使用官网进行投资通常分为两步:

(图片来源网络,侵删)
- 选择产品:在“产品中心”浏览和筛选基金,仔细阅读基金的《招募说明书》和《基金合同》,了解基金的投资方向、风险等级和历史业绩。
- 开户购买:基金直销(在基金公司官网购买)通常需要开立一个基金账户,但为了方便,绝大多数个人投资者会选择通过第三方代销平台(如蚂蚁财富、天天基金、腾讯理财通等)购买,这些平台的产品选择更丰富,操作也更便捷,且费率常有优惠,富国基金官网通常会提供这些合作平台的入口。
温馨提示
- 认准官网:请务必通过搜索引擎直接搜索“富国基金官网”或输入正确的域名
www.fullgoal.com访问,谨防钓鱼网站。 - 风险提示:基金投资有风险,过往业绩不代表未来表现,在购买任何基金前,请务必了解其风险等级,并评估自己的风险承受能力。
- 费用问题:不同销售渠道(如官网、银行、第三方平台)的申购费率折扣可能不同,购买前可以比较一下。
富国基金官网是了解该公司及其产品的权威窗口,也是进行深度研究和获取官方信息的重要渠道。
版权声明:除非特别标注,否则均为本站原创文章,转载时请以链接形式注明文章出处。