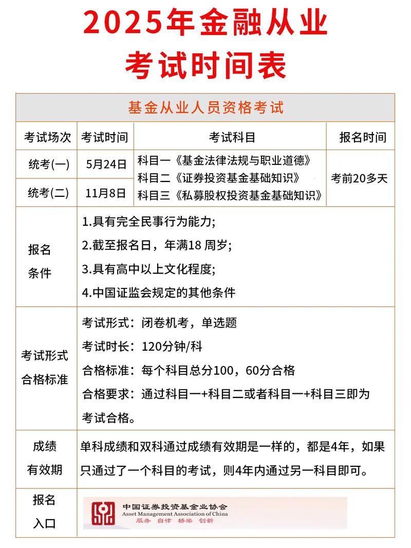
2025年是基金从业资格考试改革后,全面实行新的考试制度(科目一《基金法律法规、职业道德与业务规范》和科目二《证券投资基金基础知识》)的第一年,当年的考试安排非常密集,以满足行业人才需求。

以下是2025年基金从业资格考试的完整安排,主要分为全国统一考试和预约式考试两种形式。
2025年全国统一考试安排
全国统一考试由协会统一组织,面向社会考生,通常安排在每年的4月、9月和11月。
| 考试时间 | 报名时间 | 考试科目 | 考试城市 |
|---|---|---|---|
| 2025年4月22日 | 2025年3月17日至4月7日 | 科目二 | 北京、上海、广州、深圳、天津、石家庄、哈尔滨、长春、沈阳、济南、郑州、太原、西安、兰州、银川、西宁、乌鲁木齐、重庆、成都、昆明、贵阳、拉萨、武汉、长沙、南昌、南京、杭州、合肥、福州、南宁、海口、厦门、珠海、汕头 |
| 2025年9月16日 | 2025年7月21日至8月4日 | 科目二 | 北京、上海、广州、深圳、天津、石家庄、太原、沈阳、长春、哈尔滨、济南、郑州、武汉、长沙、南京、杭州、合肥、福州、南昌、重庆、成都、贵阳、昆明、西安、兰州、银川、西宁、乌鲁木齐、南宁、海口、拉萨、厦门、珠海、汕头 |
| 2025年11月25日 | 2025年9月22日至10月27日 | 科目二 | 北京、上海、广州、深圳、天津、石家庄、太原、沈阳、长春、哈尔滨、济南、郑州、武汉、长沙、南京、杭州、合肥、福州、南昌、重庆、成都、贵阳、昆明、西安、兰州、银川、西宁、乌鲁木齐、南宁、海口、拉萨、厦门、珠海、汕头 |
2025年预约式考试安排
预约式考试是改革后新增的考试形式,机考,名额有限,先到先得,通常在3月、6月、7月和12月各举办一次。
| 考试时间 | 报名时间 | 考试科目 | 考试城市 |
|---|---|---|---|
| 2025年3月18日 | 2025年2月14日至3月3日 | 科目二 | 北京、上海、广州、深圳、天津、南京、杭州、成都、济南、郑州、武汉、长沙、沈阳、南宁、厦门、青岛、南昌、合肥、太原、重庆 |
| 2025年6月24日 | 2025年5月23日至6月9日 | 科目二 | 北京、上海、广州、深圳、天津、南京、杭州、成都、济南、郑州、武汉、长沙、沈阳、南宁、厦门、青岛、南昌、合肥、太原、重庆 |
| 2025年7月15日 | 2025年6月12日至6月30日 | 科目二 | 北京、上海、广州、深圳、天津、南京、杭州、成都、济南、郑州、武汉、长沙、沈阳、南宁、厦门、青岛、南昌、合肥、太原、重庆 |
| 2025年12月9日 | 2025年11月6日至11月24日 | 科目二 | 北京、上海、广州、深圳、天津、南京、杭州、成都、济南、郑州、武汉、长沙、沈阳、南宁、厦门、青岛、南昌、合肥、太原、重庆 |
重要注意事项
-
考试科目与题型:
(图片来源网络,侵删)- 科目一:《基金法律法规、职业道德与业务规范》,共100题,题型为单选题。
- 科目二:《证券投资基金基础知识》,共100题,题型为单选题。
- 每科题量均为100道,每题1分,总分100分,考试时间为120分钟,及格线为60分。
- 考试形式均为闭卷、计算机上机考试。
-
报名入口:
- 所有考试的报名均通过中国证券投资基金业协会官网的“从业人员管理”栏目进行,考生需提前在协会官网注册账号,填写个人信息并上传照片。
-
报名条件:
- 年满18周岁。
- 具有完全民事行为能力。
- 具有高中以上文化程度。
- 学历信息:报名时需填写学历信息,协会会进行核查,部分考生可能需要上传学历证书扫描件或学信网验证报告。
-
考试大纲:
2025年的考试大纲是改革后首次使用,内容与之前相比有较大调整,考生需以协会发布的最新考试大纲为准进行复习,大纲内容主要包括法律法规、职业道德、基金投资运作、基金销售、信息披露、内部控制等。
(图片来源网络,侵删) -
成绩与证书:
- 考试结束后,一般会在7-10个工作日内公布成绩,考生可在官网查询。
- 成绩有效期为四年,考生需在四年内通过科目一和科目二,或在四年内通过科目一和科目三(《私募股权投资基金基础知识》),方可申请从业资格。
- 成绩四年有效期内,考生需在机构从业,并由所在机构为其从业资格注册,注册完成后,方可获得基金从业资格证。
2025年的基金从业资格考试特点是考试场次多、机会多,既有面向所有人的全国统考,也有名额有限的预约式考试,为考生提供了极大的便利,如果您计划参考,建议尽早确定考试计划,并密切关注协会官网的通知,以便及时报名。
标签: 2025基金从业考试报名时间 2025基金从业考试科目调整 基金从业考试2025年新政策