这只基金是富国基金旗下的一只热门产品,由明星基金经理曹文俊管理,要全面了解它,我们可以从以下几个方面进行分析:

(图片来源网络,侵删)
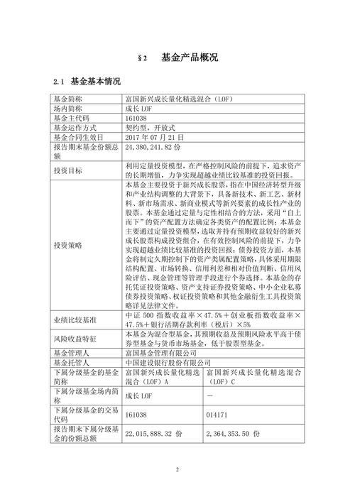
基金基本信息概览
| 项目 | |
|---|---|
| 基金全称 | 富国产业升级混合型证券投资基金 |
| 基金简称 | 富国产业升级混合 |
| 基金代码 | A类: 012326; C类: 012327 |
| 基金管理人 | 富国基金管理有限公司 |
| 基金经理 | 曹文俊 (自2025年03月03日至今) |
| 基金类型 | 混合型-偏股 |
| 业绩比较基准 | 中证800指数收益率 × 70% + 中债综合指数收益率 × 20% + 同业存款利率 × 10% |
| 成立日期 | 2025年03月08日 |
| 基金规模 | (截至2025年末)约120亿元人民币 |
基金核心特点分析
投资理念与策略:聚焦“产业升级”的“成长股猎手”
- 核心理念:基金名称中的“产业升级”是其灵魂,该基金致力于投资于中国经济结构转型和产业升级过程中,具备核心竞争力和长期成长潜力的优质上市公司,基金经理认为,中国正从“要素驱动”向“创新驱动”转变,这会催生出大量伟大的投资机会。
- 投资策略:
- 自上而下:结合宏观经济、产业政策、市场趋势,判断未来哪些产业和赛道将迎来黄金发展期(如新能源、高端制造、人工智能、生物医药等)。
- 自下而上:在选定的赛道中,通过深入的基本面分析,精选出那些“护城河”深、管理层优秀、财务健康、增长确定性高的“核心资产”或“成长冠军”。
基金经理:曹文俊
要理解富国产业升级,就必须理解它的掌舵人——曹文俊。
- 投资风格:典型的成长股投资风格,被市场誉为“成长股猎手”,他追求的是“戴维斯双击”(即公司业绩增长和估值提升的双重驱动)。
- 能力圈:覆盖广泛,尤其擅长科技、先进制造、消费、医药等多个领域的成长股投资,他非常看重公司的“阿尔法”(Alpha)能力,即超越市场平均水平的超额收益能力。
- 投资纪律:换手率相对可控,不追逐短期热点,坚持自己的投资框架,持股周期较长,相信时间的复利效应,他的持仓往往集中在他研究最透彻、最有信心的少数几家公司上。
业绩表现
- 历史业绩:自成立以来,尤其是在2025年至2025年的结构性行情中,曹文俊凭借对新能源、半导体等成长板块的精准把握,取得了非常亮眼的业绩,一度成为市场的明星产品,其净值增长在同类基金中排名靠前。
- 风险提示:高收益必然伴随高风险,由于基金的重仓方向主要集中在高成长的科技和制造板块,这些板块的波动性通常较大,该基金的净值在市场风格切换或相关板块回调时,也会出现较大幅度的回撤,在2025年的市场调整中,其回撤幅度也超过了平均水平。
持仓分析(风格体现)
通过分析基金的季度报告,可以清晰地看到其投资风格:
- 行业配置:高度集中于电力设备、新能源、机械、计算机、医药生物等“硬科技”和“高端制造”领域,这完全符合其“产业升级”的投资主题。
- 个股选择:前十大重仓股的占比通常较高,显示出基金经理“重仓押注”的鲜明特点,这些公司往往是各自细分领域的龙头,具有强大的技术壁垒和品牌优势。
适合什么样的投资者?
富国产业升级是一只特点非常鲜明的基金,它不是适合所有人的“大众情人”,而是更适合特定风险偏好的投资者。
适合的投资者:
- 风险承受能力强的成长型投资者:能够接受基金净值的大幅波动,对市场的短期调整有心理准备。
- 对中国经济长期结构转型有信心的投资者:看好中国未来在科技、制造等领域的崛起,愿意分享产业升级带来的长期红利。
- 认可基金经理曹文俊投资理念的投资者:相信他的选股能力和长期业绩的可持续性。
- 投资期限较长的投资者:建议持有3-5年甚至更长,以平滑短期波动,分享企业成长带来的复利收益。
不适合的投资者:
- 保守型或稳健型投资者:无法忍受本金的大幅回撤。
- 追求短期收益、喜欢“炒热点”的投资者:该基金不适合做短线波段操作。
- 希望“把鸡蛋放在很多篮子里”的分散化投资者:该基金行业和个股集中度较高,风险相对集中。
投资建议与总结
富国产业升级是一只“进攻性”极强的偏股混合型基金,它以“产业升级”为宏大叙事,由明星基金经理曹文俊掌舵,通过深度研究精选高成长的“核心资产”,力求为投资者创造超越市场的长期回报。

(图片来源网络,侵删)
核心优势:
- 清晰的赛道:紧扣中国经济转型大方向,赛道广阔。
- 优秀的掌舵人:基金经理能力圈广、投资框架成熟、历史业绩突出。
- 高弹性:在市场上涨时,进攻性强,能带来丰厚的回报。
核心风险:
- 高波动:净值回撤幅度可能较大,对投资者的心理考验是巨大的。
- 风格集中:行业和个股重仓,押注性强,如果所看好的赛道阶段性遇冷,会对基金表现产生较大影响。
投资建议:
- 做好资产配置:不建议将所有资金投入单一基金,可以将富国产业升级作为您权益类资产组合中的“进攻矛头”,搭配一些风格稳健或价值型的基金,形成攻守兼备的配置。
- 坚持长期持有:买入前请务必确认自己的投资期限和风险承受能力,一旦买入,应做好长期持有的准备,避免因短期波动而“割在地板上”。
- 分批建仓:如果看好但担心短期波动,可以采用定投或分批买入的方式,以平摊成本,降低择时风险。
在做出投资决策前,请务必仔细阅读基金的《招募说明书》、《基金合同》等法律文件,并根据自己的财务状况、投资目标和风险承受能力独立判断。

(图片来源网络,侵删)
标签: 富国产业升级混合基金 产业升级路径 富国产业升级混合基金 投资策略 富国产业升级混合基金 市场表现
版权声明:除非特别标注,否则均为本站原创文章,转载时请以链接形式注明文章出处。