核心概览
| 对比维度 | 证券从业资格 | 基金从业资格 |
|---|---|---|
| 主管机构 | 中国证券业协会 (SAC) | 中国证券投资基金业协会 (AMAC) |
| 适用范围 | 证券公司及其相关机构 | 基金管理公司、银行、证券公司、私募等 |
| 核心业务 | 证券经纪、投资银行、研究、自营、资管等 | 基金销售、基金管理、托管、估值、研究等 |
| 证书性质 | 行业准入型资格 | 行业准入型资格 |
| 考试科目 | 《证券市场基本法律法规》 《金融市场基础知识》 |
《基金法律法规、职业道德与业务规范》 《证券投资基金基础知识》 |
| 考试关联 | 基金从业考试科目一与证券从业科目一内容高度重合 | 证券从业考试科目二《金融市场基础知识》是基金科目二的基础 |
什么是证券从业资格?
证券从业资格是由中国证券业协会负责组织的全国性资格考试,它是进入证券行业的“敲门砖”,是从事证券业务的必备证书。

(图片来源网络,侵删)
适用机构
- 证券公司(券商):这是最主要的应用场景。
- 基金管理公司:从事基金销售、研究、交易等业务。
- 证券投资咨询公司。
- 基金销售机构。
- 商业银行:从事理财、代销基金、托管等业务的部门。
- 期货公司:从事中间介绍业务的部门。
- 中国证监会规定的其他机构。
主要考试科目
- 《证券市场基本法律法规》
- 内容:证券市场的法律体系、监管框架、各机构的合规要求、从业人员行为准则等。(与基金从业的科目一几乎完全一样)
- 《金融市场基础知识》
- 内容:金融市场体系、金融产品(股票、债券、基金等)、交易机制、风险管理等。(是基金从业科目二《证券投资基金基础知识》的基础和延伸)
证书获取方式
- “一般从业资格考试”:通过科目一和科目二,即可获得《证券业从业人员资格证明》。
- “专项业务类资格考试”:在通过一般从业资格考试的基础上,可以报考投顾(投资顾问)、分析师(分析师)、保荐代表人(保代)等更高级别的专项考试。
什么是基金从业资格?
基金从业资格是由中国证券投资基金业协会负责组织的资格考试,它是进入基金行业的必备证书,其适用范围比证券从业更广。
适用机构
- 基金管理公司:核心中的核心。
- 商业银行:从事基金、理财代销业务的部门。
- 证券公司:从事基金销售、资管业务(含公募基金)的部门。
- 期货公司:从事基金销售业务的部门。
- 保险机构、保险经纪公司:从事基金销售业务的部门。
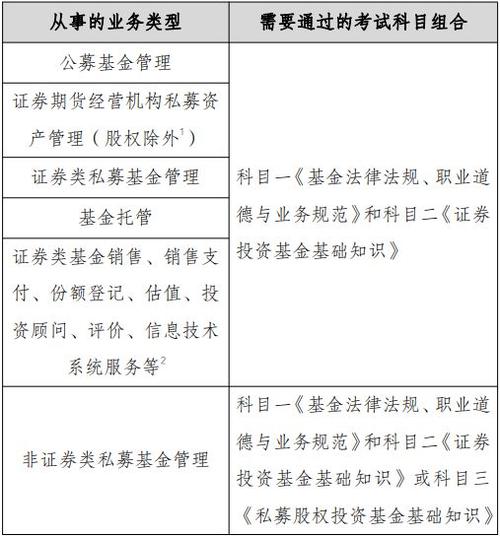
- 私募基金管理人:(强制要求) 根据《私募投资基金管理人登记和基金备案办法(试行)》,从事私募股权投资、创业投资等私募基金业务的从业人员,必须取得基金从业资格。
- 独立基金销售机构。
- 中国证监会规定的其他机构。
主要考试科目
- 《基金法律法规、职业道德与业务规范》
- 内容:基金行业的法律体系、监管规定、职业道德和行为准则等。(与证券从业的科目一内容高度重合,基本可以通用)
- 《证券投资基金基础知识》
- 内容:基金的分类、募集、交易、估值、费用、投资管理、风险管理等。更聚焦于基金本身,是证券从业科目二的子集和深化)
证书获取方式
- “科目一 + 科目二”:通过这两个科目,即可获得基金从业资格。
- “科目一 + 科目三”:通过科目一和《私募股权投资基金基础知识》(科目三),也可以获得基金从业资格,这条路径主要针对私募股权行业的从业人员。
两者如何选择?(关键问题)
这是一个非常常见的问题,选择取决于你的职业规划。
职业目标非常明确
- 想去券商(证券公司):优先考证券从业资格,券商的核心业务(如投行、研究、自营)是证券从业的专属领域,基金从业无法覆盖。
- 想去基金公司:优先考基金从业资格,这是基金公司的硬性要求。
- 想去私募:必须考基金从业资格,这是监管的硬性规定,没有例外。
- 想去银行理财/代销部门:两个都考,银行的理财业务同时涉及证券产品和基金产品,双证在手,选择更多,也更具竞争力。
- 职业规划尚不明确,想先入行:建议优先考“证券从业资格”。
- 理由1覆盖面更广,金融市场基础知识包含了基金的基础知识,考完证券从业,再去备考基金从业,会感觉非常轻松,相当于“一次考试,双重收获”。
- 理由2:适用范围广,证券从业资格在券商、基金、银行、信托等多个金融领域都得到认可,就业选择面更宽。
如何高效备考?(“免考”与“互认”)
为了提高效率,协会有相关规定,避免考生重复考试:
-
“证券从业”可以豁免“基金从业”科目一:
(图片来源网络,侵删)- 如果你已经通过了证券从业的《证券市场基本法律法规》,那么在报考基金从业时,可以免考基金从业的科目一(《基金法律法规...》),只需再考科目二即可。
-
“基金从业”可以豁免“证券从业”科目一:
- 如果你已经通过了基金从业的《基金法律法规...》,在报考证券从业时,可以免考证券从业的科目一(《证券市场基本法律法规》),只需再考科目二即可。
-
“证券从业”可以豁免“基金从业”科目二:
- 这是一个非常重要的豁免!如果你已经通过了证券从业的《金融市场基础知识》,在报考基金从业时,可以免考基金从业的科目二(《证券投资基金基础知识》),只需再考科目一即可。
从备考角度看,先考“证券从业资格”是效率最高的选择,它不仅能覆盖更多金融领域,还能为你后续考取基金从业资格提供最大程度的科目豁免。
总结与建议
| 特性 | 证券从业资格 | 基金从业资格 |
|---|---|---|
| 定位 | “金融全牌照”的敲门砖,覆盖面最广 | “基金专项”的通行证,在基金和私募领域是硬性要求 |
| 广度 | 更广,是金融市场的基础知识 | 更专,聚焦于基金产品和管理 |
| 深度 | 金融市场知识更宏观、更全面 | 基金知识更深入、更具体 |
| 职业选择 | 券商、基金、银行、信托、期货等 | 基金、银行、券商、私募、销售等 |
最终建议:

(图片来源网络,侵删)
- 如果你是学生或刚毕业,目标不明确:首选证券从业资格,这是你进入金融行业最稳妥、最全面的第一步,考完后,根据具体求职公司的要求,再决定是否需要补考基金从业(通常可以豁免大部分科目)。
- 如果你已经锁定职业方向:
- 目标是券商投行、研究所 -> 证券从业是必须的。
- 目标是基金公司、私募 -> 基金从业是必须的。
- 如果你在金融行业工作,希望提升竞争力:双证持有是最佳状态,这证明了你既懂宏观金融市场,又精通专项基金业务,是复合型人才,在银行、券商等大型金融机构内部晋升或转岗时非常有优势。
希望这个详细的对比能帮助你做出最适合自己的选择!
标签: 证券基金从业资格哪个好考 证券与基金从业资格含金量对比 证券基金从业资格怎么选
版权声明:除非特别标注,否则均为本站原创文章,转载时请以链接形式注明文章出处。