股指期货交割日是合约到期的最后一个交易日,也是该合约最后进行结算的日子,这一天对市场参与者、标的指数(如沪深300指数)以及整个金融市场都有着多方面且重要的影响。

(图片来源网络,侵删)
核心概念:什么是股指期货交割?
要明白股指期货的“交割”并非像股票或商品那样实物交割,股指期货的标的物是股票价格指数,是抽象的数字,无法实物交割,其交割采用现金交割方式。
在交割日,交易所会根据交割结算价来计算所有未平仓合约的盈亏,并直接在交易者的账户中进行现金划转,了结所有头寸。
- 交割结算价:通常不是当日的收盘价,而是采用最后交易日标的指数的某个特殊时段的加权平均价(沪深300股指期货的交割结算价是最后交易日沪深300指数最后2小时的算术平均价),这可以有效防止市场在收盘前被恶意操纵,确保价格的公允性。
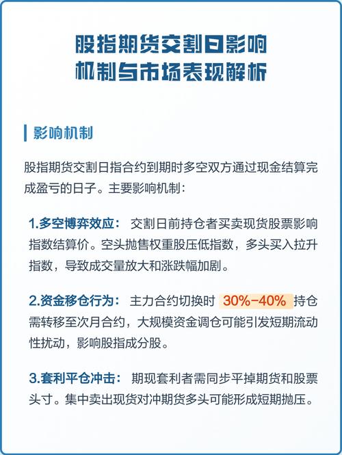
股指期货交割日的主要影响
交割日的影响可以分为对市场整体和不同类型投资者两个层面。
对市场整体的影响
-
价格发现功能的集中体现与收敛
(图片来源网络,侵删)- 收敛效应:在交割日,期货价格会强制性地向现货价格(即标的指数)收敛,因为到期时,期货合约的理论价格就是现货价格,否则会产生无风险套利机会,无论交割日前市场如何波动,当天期货价格会非常贴近现货价格。
- 价格发现:交割机制确保了期货价格在到期时能真实反映现货市场的供需和预期,是期货市场“价格发现”功能的关键一环。
-
波动性可能加剧
- “交割日效应”:这是交割日最广为人知的影响,由于大量的套利者和投机者会在交割日进行平仓、换月(移仓到下一个合约)或对冲操作,会导致市场交易量在短期内急剧放大,从而可能加剧市场的价格波动。
- 波动原因:
- 套利平仓:期现套利者需要在期货和现货两个市场上同时进行反向操作,对市场流动性产生冲击。
- 投机者平仓/换月:投机者了结即将到期的合约,同时开立新的主力合约,这种大规模的调仓行为会带来价格压力。
- 对冲盘了结:持有股指期货对冲风险的机构(如基金、保险)会在交割日进行最后的调整,以匹配其现货头寸。
-
流动性转移(移仓换月)
- 在交割日临近时,市场的主力合约会从“当月合约”逐步转移到“下月合约”或更远期的合约,这个过程被称为移仓换月。
- 这会导致当月合约的流动性下降,而下月合约的流动性上升,在交割日当天,当月合约的交易会逐渐萎缩,而新的主力合约会成为市场焦点。
对不同类型投资者的影响
| 投资者类型 | 主要策略 | 在交割日面临的影响与风险 |
|---|---|---|
| 套利者 | 期现套利、跨期套利 | 核心参与者,他们利用期货与现货、或不同合约之间的价差获利,交割日是他们了结头寸、锁定利润的关键时点,对他们而言,价格收敛的确定性是盈利的基础,但巨大的交易量也可能带来流动性风险和冲击成本,即实际成交价格与预期价格有偏差。 |
| 投机者 | 追涨杀跌,赚取价差 | 高风险高回报,交割日的剧烈波动为他们提供了短期交易机会,但也意味着巨大风险。 • 多头:如果市场下跌,期货价格向现货收敛,会导致亏损。 • 空头:如果市场上涨,同样会面临亏损。 特别注意:交割日禁止开新仓,只能平仓或实物交割,这使得投机者的操作空间受限,无法“扛到下个月”。 |
| 套期保值者 | 对冲股票组合风险 | 最需要稳定的群体,一个持有大量沪深300股票的基金经理,会通过卖出股指期货来对冲下跌风险。 • 正面影响:交割日确保了期货价格与现货价格一致,使得对冲效果在最后得以精确实现,避免了基差风险(即期货与现货价格不一致的风险)。 • 负面影响:巨大的交易量可能导致对冲成本(滑点)增加,影响对冲的精确度。 |
| 普通股票投资者 | 持有股票,不参与期货 | 间接影响。 • 心理层面:市场波动加剧和负面新闻渲染(如“魔咒”论)可能引发恐慌情绪,导致非理性的抛售或买入。 • 资金层面:如果市场出现剧烈波动,可能会影响到其持有的股票价格,交割日对股票现货市场的直接影响是有限且短暂的,更多是情绪上的扰动,长期来看,股票走势仍取决于公司基本面和市场宏观经济。 |
著名的“交割日魔咒”是什么?
“交割日魔咒”是一个市场流传已久的说法,指的是在股指期货交割日,A股市场常常出现大跌的现象。
- 来源:这一说法在2010年股指期货刚推出时尤为盛行,当时市场不成熟,参与者结构相对单一,一些大型机构可能利用资金优势在交割日前后操纵市场,引发恐慌性抛售。
- 现状:随着市场的发展和监管的完善,“交割日魔咒”的影响力已经大大减弱。
- 市场参与者多元化:机构投资者类型和数量增多,难以被单一力量主导。
- 监管趋严:监管机构对市场操纵行为打击力度加大,防止了恶意砸盘。
- 市场容量扩大:A股总市值和股指期货的持仓量都大幅增加,任何单一力量都难以撼动整个市场。
- 认知理性化:投资者逐渐认识到,交割日只是一个正常的结算日,市场涨跌的根本原因还是宏观经济、政策和公司基本面。
股指期货交割日是期货市场运行机制中不可或缺的一环,它通过现金交割和价格强制收敛,确保了期货市场的有效性和功能发挥。

(图片来源网络,侵删)
- 对市场:它带来了短期的波动性增加和流动性转移,但长期促进了价格发现。
- 对投资者:对不同类型的投资者影响各异,套利者和套期保值者将其作为了结头寸、实现策略的关键时点;投机者则面临着高风险和机会;普通股民更多是受到情绪上的间接影响。
所谓的“交割日魔咒”更多是历史概念,投资者应理性看待,将注意力放在宏观经济、市场基本面和公司价值上,而不是过度担忧交割日本身带来的短期扰动。
标签: 股指期货交割日影响 股指期货交割日注意事项
版权声明:除非特别标注,否则均为本站原创文章,转载时请以链接形式注明文章出处。