基金从业资格考试的单科成绩是永久有效的。

(图片来源网络,侵删)
这与很多其他职业资格考试(如注册会计师CPA的单科成绩通常有5年有效期)不同,基金从业资格考试没有设定单科成绩的有效期限,您通过了哪一门,这门成绩就永久保留,不会过期。
详细说明
“永久有效”意味着什么?
这意味着:
- 不会过期:您在2025年通过的《基金法律法规、职业道德与业务规范》,这个成绩在2030年、2040年依然有效。
- 无需重考:只要您在通过另一门考试前,已经通过的这一门成绩一直有效,您就不需要再考一遍。
获取从业资格证的真正条件
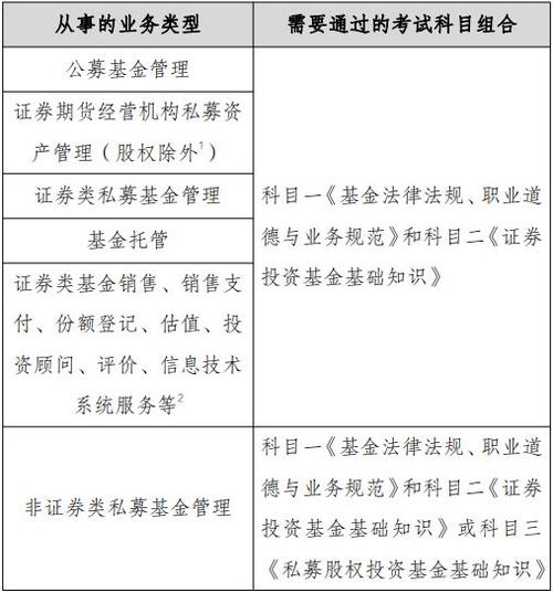
虽然单科成绩永久有效,但“通过基金从业资格考试”本身并不是获取从业资格证的最终条件,根据中国证券投资基金业协会的规定,要获得基金从业资格,必须满足以下两个条件:
-
通过两门科目考试:
(图片来源网络,侵删)- 《基金法律法规、职业道德与业务规范》(必考)
- 《证券投资基金基础知识》(必考)
- 或者
- 《基金法律法规、职业道德与业务规范》(必考)
- 《私募股权投资基金基础知识》(选考,主要面向私募基金从业人员)
-
在四年内通过所在机构的从业申请:
- 这是最关键也最容易被忽略的一点,您必须在通过所有科目考试后的四年内,由您所受雇的金融机构(如基金公司、银行、券商、私募基金等)为您向协会申请从业资格。
- 如果超过四年,您就需要在申请前重新参加并通过科目一或者科目二的考试(任意一门即可),然后才能由机构为您申请资格。
一个完整的流程和场景示例
为了更好地理解,我们来看一个完整的例子:
-
顺利拿证
- 2025年5月:您通过了科目一和科目二的考试。
- 2025年6月:您成功入职一家基金公司。
- 2025年7月:公司人事部门为您向基金业协会提交了从业资格申请。
- 结果:申请通过,您正式获得基金从业资格证。一切顺利,问题不大。
-
成绩过期(需要重考)
(图片来源网络,侵删)- 2025年5月:您通过了科目一和科目二的考试。
- 2025年6月-2025年4月:由于各种原因(如没找到相关工作、在非金融行业等),您一直没有在金融机构任职,也没有机构为您申请资格。
- 2025年5月:您找到了一份基金相关的工作,公司需要您尽快取得从业资格。
- 问题:距离您通过考试已经过去了4年,超过了“四年内申请”的期限。
- 解决方案:您需要重新报名参加考试,并通过任意一门科目(比如再考一次科目一,或者考科目三),通过后,新的成绩会与您2025年的另一门有效成绩结合,满足“通过两门”的条件,公司就可以在新的四年有效期内为您申请资格了。
总结与建议
| 项目 | 说明 |
|---|---|
| 单科成绩有效期 | 永久有效,不会过期。 |
| 获取资格的条件 | 通过两门科目考试。 在通过考试后的四年内,由受雇机构向协会申请。 |
| 超过四年怎么办? | 需要重新参加并通过任意一门科目考试,然后由机构在新的四年内申请。 |
| 给考生的建议 | 考过之后,尽快找到相关工作,让机构为你完成申请的最后一步。 如果暂时没找到工作,也要注意成绩的“四年申请期”,避免将来需要重考,浪费时间和金钱。 对于已经在金融行业但尚未考取证书的“老人”,协会有过渡性政策,但新入行者必须严格遵守新规。 |
希望这个解释能彻底解决您的疑惑!祝您职业发展顺利!
标签: 基金从业过一门成绩有效期几年 基金从业单科成绩有效期查询 基金从业考试一门成绩有效期规则
版权声明:除非特别标注,否则均为本站原创文章,转载时请以链接形式注明文章出处。