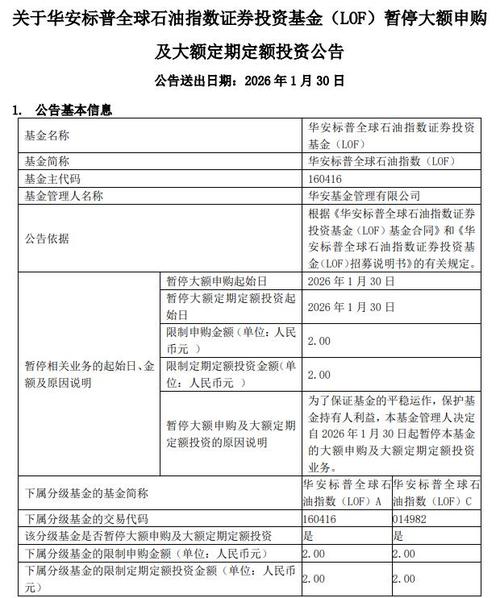
什么是“暂停大额申购”?
就是基金公司暂时限制了投资者向某个基金投入超过规定金额的资金,通常小额申购、赎回、转换等操作不受影响。

- 暂停申购:完全停止接受新的投资。
- 暂停大额申购:只对超过某个额度(例如10万元、100万元)的申购申请进行限制,低于该额度的申购可以正常进行。
举个例子: 某混合基金发布公告,自即日起暂停接受单日单个基金账户单笔申购金额超过100万元(含)的申购申请,这意味着:
- 你想买入50万元,可以正常操作。
- 你想买入150万元,系统会直接拒绝你的申请。
为什么基金公司要这么做?(核心原因)
基金公司采取这一措施,通常是为了保护存量基金持有人的利益,维护基金的稳定运作,主要原因有以下几点:
防止规模过快膨胀,影响投资策略
这是最核心、最常见的原因,很多基金(尤其是主动管理型基金)的投资策略和建仓节奏是基于一个预设的规模设计的。
- 案例:一只小规模的基金,基金经理可以灵活地投资于一些流动性较差但预期收益高的股票或债券,如果突然涌入巨额资金,基金经理在短时间内难以将这些资金有效配置出去。
- 后果:
- “现金拖累”:大量资金暂时只能以银行存款的形式躺在账户里,无法产生收益,拉低了整个基金的净值增长率。
- 策略失效:原有的投资策略可能不再适用于大规模资金,基金经理不得不改变投资风格,去追逐一些流动性好的大盘股,从而可能失去原有的优势。
- 建仓困难:对于新成立的基金,如果募集规模远超预期,基金经理可能被迫在高位快速买入股票,推高持仓成本,对后续运作不利。
保证基金平稳运作,避免冲击市场
对于一些投资于小盘股、冷门股或债券的基金,其持仓品种的交易量(流动性)非常有限。

- 案例:一只基金重仓了某家小公司的股票,该股票每天可能只有几十万股的成交量。
- 后果:如果突然有巨额申购,基金经理需要大量买入这只股票,会迅速推高其股价,导致买入成本过高,同理,当大量赎回时,集中抛售又会打压股价,造成“折价”卖出,损害所有持有人的利益,暂停大额申购可以避免对市场造成剧烈冲击。
维持基金业绩的稳定性
基金的业绩表现是其生命线,大规模资金的进入或流出,都可能对基金的业绩造成短期波动。
- 巨额申购:如上所述,资金无法及时有效投资,会拉低净值表现。
- 巨额赎回:虽然暂停大额申购主要是为了应对申购,但逻辑相通,如果一只基金因为业绩不佳面临巨额赎回,基金经理可能被迫在不利的价格卖出优质资产,导致净值进一步下跌,形成恶性循环。
控制资产规模,便于基金经理管理
对于一些行业主题基金或策略复杂的基金,基金经理的管理能力是有限的,当基金规模过大时,管理的复杂度呈指数级上升,可能会影响投资决策的效率和准确性。
应对特殊情况(较少见)
在某些极端市场情况下,基金公司也可能暂停大额申购,以防止市场恐慌情绪下的非理性资金流入或流出,保护基金资产的安全。
对投资者意味着什么?
对于存量基金持有人(已买入的投资者)
通常是利好或中性消息。

- 利好:这意味着基金公司致力于保护现有资产的质量和运作效率,避免了因“热钱”涌入而导致的收益稀释和策略混乱,从长远来看,有助于保持基金的稳定性和竞争力。
- 中性:至少说明基金公司在尽职管理,没有为了短期规模而牺牲长期利益。
对于想买入的投资者(新投资者)
- 短期不便:如果你计划投入的资金超过了限制额度,暂时无法买入,你可能需要选择分批小额买入,或者寻找其他替代产品。
- 潜在信号:这可能是一个积极的信号,该基金可能受到了市场的广泛关注,基金经理为了不损害现有投资者的利益而主动“限购”,这从侧面反映了该基金的管理水平和投资价值。
- 需理性看待:不要仅仅因为“限购”就盲目跟风,还是要结合基金的投资策略、历史业绩、基金经理能力等因素综合判断。
暂停大额申购后,基金什么时候会恢复?
基金公司会根据市场情况和基金运作状态,决定何时恢复大额申购,通常在以下情况之一发生时,会发布公告恢复:
- 规模稳定:基金规模回落到了一个更适宜管理的水平。
- 市场好转:市场流动性改善,基金经理更容易配置大额资金。
- 策略调整:基金经理调整了投资策略,使其能适应更大的规模。
- 时间限制:有时基金公司会设定一个明确的暂停期限,暂停大额申购时间为30天”。
如何获取恢复信息? 最权威的方式是关注基金公司发布的官方公告,你可以在基金公司的官网、官方APP,或者第三方基金销售平台(如支付宝、天天基金网)上查看该基金的最新公告。
| 项目 | 解释 |
|---|---|
| 是什么 | 限制单笔超过特定金额的申购,小额和赎回通常不受影响。 |
| 为什么 | 核心原因:保护现有持有人利益,防止规模过快膨胀影响投资策略和运作稳定性。 |
| 对老持有人 | 利好/中性:避免了收益稀释和策略混乱,有助于长期稳定。 |
| 对新投资者 | 短期不便,但可能是积极信号:需理性分析,不要盲目跟风。 |
| 如何恢复 | 基金公司根据市场情况和基金运作状态,发布公告恢复。 |
“暂停大额申购”是基金公司一种负责任的、着眼于长期利益的主动管理行为,是成熟市场中的常见做法,投资者应将其作为评估基金管理水平和投资价值的一个参考维度,而非唯一的买入或卖出信号。
标签: 基金暂停大额申购原因 基金暂停大额申购影响 基金暂停大额申购怎么办