恒生指数期货是全球最活跃的股指期货合约之一,由香港交易所推出和监管,其制度设计旨在提供一个高效、透明和有序的风险管理和价格发现平台。

(图片来源网络,侵删)
以下是该制度的核心组成部分,我将分点进行详细说明:
合约基本要素
这是构成一份期货合约的基础信息,也是交易者最先接触到的部分。
| 要素 | 详细说明 |
|---|---|
| 合约代码 | HSI,这是在交易系统中识别恒指期货的唯一代码。 |
| 相关指数 | 恒生指数,该指数是香港股市的基准,由恒生银行有限公司编制,覆盖了香港交易所约65%的市值,代表了香港整体市场的表现。 |
| 合约乘数 | 港币50元,这意味着恒指期货每一个点的价值是50港币,如果指数点位为20,000点,那么一份合约的理论价值就是 20,000 * 50 = 1,000,000港币。这是计算保证金和盈亏的关键。 |
| 合约月份 | 现月、下月、以及之后的两个季月。 • 现月: 当前正在交易的月份。 • 下月: 紧接着的月份。 • 季月: 每个季度(3月、6月、9月、12月)中,距离当前时间最近的两个月份。 在5月,可交易的合约月份为:5月、6月、9月、12月。 |
| 最后交易日 | 每月倒数第二个营业日,该日收市后,所有未平仓的合约将进行现金交割,市场不再开仓交易。 |
| 结算日 | 最后交易日的后一个营业日,交易所会根据当天的恒指指数每5分钟的平均值,去掉最高和最低的数值,再计算剩余数值的平均数,得出最终结算价,用于现金交割。 |
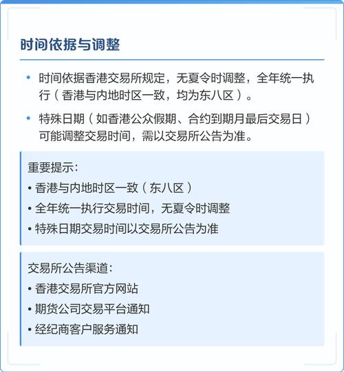
| 交易时间 | 分为两个时段: • 日市: 上午9:15 - 中午12:00;下午13:00 - 下午16:15(香港时间)。 • 夜市: 下午17:00 - 次日凌晨凌晨1:00(香港时间),夜市交易为欧美市场的开市提供了价格连续性。 |
| 报价单位 | 指数点,以小数点后一位报价,18,542.3。 |
| 最小跳动点 | 1个指数点,每份合约的最小价值变动为 1 * 50 = 50港币。 |
交易与结算制度
这部分规则决定了交易如何执行和了结。
交易制度
- 开仓:投资者可以买入(看好后市,建立多头头寸)或卖出(看淡后市,建立空头头寸)期货合约,卖出时不一定需要持有合约,这是期货与现货的核心区别之一。
- 平仓:通过一笔与开仓方向相反、数量相等的交易来了结头寸,之前买入一份合约,现在卖出一份合约,即可平仓。
- 持仓限制:为了防止市场过度投机和操纵,交易所对每个会员和每个客户的持仓数量设有上限,具体限额会根据市场情况调整,旨在维持市场的稳定性和公平性。
结算制度
- 每日无负债结算:这是期货市场的核心风险控制机制,交易所的结算所会在每个交易日收市后,根据当天的结算价对所有未平仓合约进行盈亏计算。
- 盈利:盈利的资金会实时记入交易者的保证金账户。
- 亏损:亏损的资金会从交易者的保证金账户中扣除。
- 保证金制度:这是参与期货交易的基石。
- 初始保证金:开仓时必须存入的最低资金,作为履约的担保,金额由交易所根据市场波动率设定,并会动态调整。
- 维持保证金:账户中必须维持的最低资金水平,通常为初始保证金的75%-80%。
- 追收保证金:如果因亏损导致账户资金低于维持保证金水平,交易者会收到“补仓通知”,必须在规定时间内补足资金至初始保证金水平,否则交易所有权强行平仓。
- 现金交割:恒指期货采用现金交割,而非实物股票交割,这意味着在最后交易日,亏损方需要向盈利方支付相当于合约价值差额的现金,无需买卖一篮子股票,这大大简化了交割流程。
风险管理制度
香港交易所以其严谨的风险管理体系著称,主要包括:

(图片来源网络,侵删)
- 保证金系统:如上所述,这是第一道防线,确保交易者有足够财力承担风险。
- 价格波动限制:在极端市场情况下,交易所可能会实施“冷静期”或“价格限制”机制,暂停交易或限制价格波动幅度,以防止恐慌性抛售或过度投机。
- 市场监察:交易所会实时监控市场交易数据,包括价格、成交量、持仓量等,以发现任何异常交易行为或潜在的市场操纵行为,并及时干预。
- 庄家制度:对于部分小型合约(如小型恒指期货),交易所设有庄家,他们必须持续提供双向买卖报价,确保市场的流动性和价格的有效性。
主要参与者
- 对冲者:主要是持有香港股票组合的投资者或基金,他们通过卖出恒指期货来对冲股市下跌的风险,锁定投资组合的价值。
- 投机者:通过预测指数未来走势来赚取价差利润的个人或机构,他们是市场流动性的主要提供者。
- 套利者:利用期货与现货之间,或不同月份期货合约之间的微小价差进行低风险交易,以获取无风险或低风险利润,他们的交易有助于使市场价格保持在合理范围内。
相关衍生品
为了满足不同投资者的需求,港交所还推出了与恒指期货相关的一系列衍生品:
- 小型恒生指数期货:合约乘数为港币10元,是标准合约的1/5,门槛更低,适合散户投资者和对冲较小规模股票组合的需求。
- 恒生指数期权:赋予持有者在特定日期或之前,以特定价格买入或卖出相关恒指期货合约的权利,而非义务,提供了更灵活的风险管理策略。
- H股指数期货/期权:追踪在香港上市的中国内地公司(H股)表现的指数期货/期权。
恒生指数期货合约制度是一个成熟、复杂且高度规范化的金融体系,其核心特点可以概括为:
- 标准化:合约条款统一,便于大规模交易。
- 杠杆性:保证金制度赋予了期货高杠杆特性,放大了收益,也放大了风险。
- 双向性:可以做多也可以做空,为市场提供了完整的风险管理工具。
- T+0交易:当天可以开仓平仓,提高了资金使用效率。
- 现金交割:简化了交割流程,使其更适合作为风险管理工具而非股票实物转移。
对于任何希望参与香港市场或进行跨市场风险对冲的投资者而言,深入理解恒指期货的制度都是至关重要的第一步。

(图片来源网络,侵删)
标签: 恒指期货交易规则详解 恒指期货合约核心制度解读 恒指期货合约规则要点
版权声明:除非特别标注,否则均为本站原创文章,转载时请以链接形式注明文章出处。