- 申购:就是买入基金,你用钱去购买基金公司发行的基金份额,相当于你花钱请专业的基金经理帮你去投资。
- 赎回:就是卖出基金,你把手中的基金份额卖还给基金公司,基金公司会按你赎回当天的基金净值,把对应的现金返还给你。
下面我们分别对这两个概念进行展开说明。

基金申购
定义
申购是指投资者向基金管理公司购买基金份额的行为,当你申购成功后,你就成为了该基金的持有人,享有相应的收益权和承担相应的风险。
关键要素
-
申购价格:基金的价格不是固定的,它取决于基金份额的净值。
- 基金净值:指每一份基金份额所代表的资产净值,计算公式为:
(基金总资产 - 基金总负债)/ 基金总份额。 - T日净值:基金净值在每个交易日结束后才会计算出来,你申购时并不知道当天的确切价格,而是以T日收盘后计算出的净值作为你的买入价格。
- 申购费用:申购基金时,基金公司会收取一笔服务费,称为申购费,这笔费用通常从你的申购款中直接扣除,很多第三方销售平台(如支付宝、微信理财通)会有申购费折扣,甚至打1折。
- 基金净值:指每一份基金份额所代表的资产净值,计算公式为:
-
申购流程:
- T日(交易日):你在交易时间内(通常是工作日的9:30-15:00)提交申购申请。
- T+1日:基金公司确认你的申购申请,并计算你买到的基金份额,份额计算公式为:
申购金额 / (基金T日净值 + 申购费率)。 - T+2日及以后:基金份额正式计入你的账户,你可以开始享受基金的收益(或承担亏损),也可以进行赎回操作。
举例说明
假设你今天(T日)下午14:00,决定申购10,000元的某混合型基金。

- 该基金T日的净值为 5000元。
- 申购费率为 5%,但通过某个平台享受1折优惠,实际费率为0.15%。
计算过程:
- 实际支付金额 = 10,000元 * (1 - 0.15%) = 10,000 - 15 = 9,985元。
- 申购到的份额 = 9,985元 / 1.5000元/份 ≈ 6,656.67份。
你将在下一个交易日(T+1日)确认持有6,656.67份该基金。
基金赎回
定义
赎回是指投资者将自己持有的基金份额卖还给基金管理公司,以换取现金的行为,当你赎回后,你就不再持有该基金,基金的投资收益或亏损也随之了结。
关键要素
-
赎回价格:同样,赎回的价格也是以赎回当日的基金份额净值为准。
(图片来源网络,侵删)- T日赎回:你在T日提交赎回申请,最终到账的价格是T日收盘后计算出的净值。
-
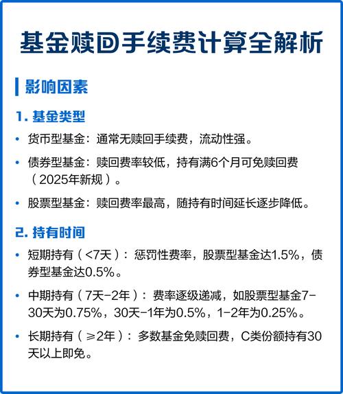
赎回费用:赎回基金时,基金公司会收取一笔赎回费,设置赎回费的主要目的是为了鼓励投资者长期持有,减少短期投机行为。
- 持有时间越长,赎回费越低:很多基金的赎回费是阶梯式的,持有超过7天、30天、1年、2年等,费率会逐级下降,甚至免除,持有时间不足7天就赎回,会收取较高的惩罚性费率(如1.5%)。
-
赎回流程:
- T日(交易日):你在交易时间内提交赎回申请。
- T+1日:基金公司确认你的赎回申请,并计算出你应得的资金金额。
- 资金到账:
- 货币基金:通常T+1日到账。
- 其他基金(股票、混合、债券等):通常需要 T+2日 或 T+3日 才能到账,这是因为基金需要卖出股票等资产,才能将现金返还给你。
举例说明
假设你持有 6,656.67份 上述的混合型基金,现在决定赎回。
- 你今天(T日)提交赎回申请。
- 该基金T日的净值为 6000元。
- 因为你持有时间超过2年,所以赎回费率为0。
计算过程:
- 赎回总金额 = 6,656.67份 * 1.6000元/份 = 10,650.67元。
- 赎回费用 = 10,650.67元 * 0% = 0元。
- 最终到账金额 = 10,650.67元 - 0元 = 10,650.67元。
这笔钱会在T+2日或T+3日回到你的银行卡中,相比你当初投入的10,000元,你赚了650.67元。
申购与赎回的核心区别总结
| 特性 | 基金申购 | 基金赎回 |
|---|---|---|
| 操作方向 | 买入,花钱买份额 | 卖出,卖份额换钱 |
| 资金流向 | 资金从你的账户流向基金公司 | 资金从基金公司流向你的账户 |
| 核心费用 | 申购费 | 赎回费(通常与持有时间挂钩) |
| 价格确定 | 以申购当日的净值为准 | 以赎回当日的净值为准 |
| 确认时间 | T日申请,T+1日确认份额 | T日申请,T+1日确认交易 |
| 资金到账 | 买入后立即开始计算收益/亏损 | 通常T+2或T+3日资金到账 |
需要注意的特殊情况
- QDII基金:投资于海外市场的基金(如投资美股、港股的基金),由于涉及跨境结算和外汇管制,其申购和赎回的确认时间、资金到账时间都会更长,通常需要T+2确认,T+3或更久到账。
- 暂停申购/赎回:在极端市场情况下(如节假日、基金规模变动过大、持有某些流动性极差的资产等),基金公司可能会宣布暂停申购或暂停赎回,以保护现有投资者的利益。
- 巨额赎回:如果在单个交易日,基金的净赎回申请超过了基金总资产的10%,就构成巨额赎回,基金公司可以根据情况,部分赎回,剩余部分延迟到下一个交易日办理。
希望这个详细的解释能帮助你完全理解基金的申购和赎回!
标签: 基金申购赎回机制 基金申购赎回流程 基金申购赎回费用规则