基金 科创板50etf基金怎么认购 “认购”和“申购”是两个不同的操作,认购:指基金在首次募集期(发行期)内,您申请购买基金份额的行为,这就像购买一只新发行的股票,只在特定的时间窗口内可以进行,申购:指基金在募集期结束并成立后,您向基金... 99ANYc3cd6 2025-11-27 1 #科创板50ETF基金认购渠道 #科创板50ETF基金认购流程 #科创板50ETF基金认购时间
基金 景顺长城新兴成长混合基金估值现在怎么样? 需要强调的是,基金估值是一个动态变化的过程,以下分析基于当前可获得的信息和市场环境,不构成任何投资建议, 投资决策应基于您自身的风险承受能力和对市场的独立判断, 核心估值指标 (截至2024年5月21... 99ANYc3cd6 2025-11-27 1 #景顺长城新兴成长混合基金估值分析 #景顺长城新兴成长混合基金最新净值 #景顺长城新兴成长混合基金值得买吗
基金 天弘永定价值成长混合基金净值最新多少? 最新净值数据 (截至2024年5月24日 基金名称: 天弘永定价值成长混合基金代码: 162605单位净值: 2930 元累计净值: 6230 元净值走势图表为了更直观地了解该基金的历史表现,您可以使... 99ANYc3cd6 2025-11-27 1 #天弘永定价值成长混合基金最新净值 #天弘永定价值成长混合基金今日净值 #天弘永定价值成长混合基金净值查询
基金 嘉实超短债基金表现如何?风险与收益怎样? 这只基金在市场上非常知名,是“超短债”这个细分领域的“老将”和“标杆”之一,要评价它怎么样,我们需要从多个维度来看,核心定位:什么是“超短债”基金?要理解这只基金的本质,它属于债券型基金,但投资范围有... 99ANYc3cd6 2025-11-27 1 #超短债基金风险收益分析 #嘉实超短债基金表现怎么样
基金 创业板的etf基金是什么意思 一句话概括创业板ETF基金,就是一篮子创业板股票的“股票集合包”,你买一份创业板ETF,就相当于按比例同时买下了创业板里几十甚至上百家公司的股票,拆解名字,逐个理解要彻底明白它,我们把“创业板ETF基... 99ANYc3cd6 2025-11-27 1 #创业板ETF基金怎么买 #创业板ETF基金代码一览 #创业板ETF基金和股票区别
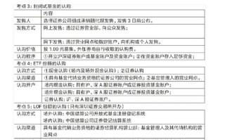
基金 科创板50ETF何时发行? 科创板50ETF并非一只基金,而是一个基金产品“类别”或“系列”,跟踪“上证科创板50成份指数”的基金有多只,由不同的基金公司发行,因此它们的发行时间也各不相同,您可以将这些基金理解为“同门师兄弟”,... 99ANYc3cd6 2025-11-27 1 #科创板50ETF上市日期 #科创板50ETF认购攻略
基金 汇添富移动互联基金业绩如何? 这是一只非常知名的科技主题基金,由汇添富基金的明星基金经理萧楠管理,下面我将从多个维度为您进行全面解读, 基金基本信息概览项目详情基金全称汇添富移动互联混合型证券投资基金基金代码000697 (A类份... 99ANYc3cd6 2025-11-27 1 #汇添富移动互联基金收益分析 #汇添富移动互联基金历史业绩表现 #汇添富移动互联基金净值走势怎么样
基金 易方达消费行业基金110022表现如何? 基金基本信息概览项目详情基金全称易方达消费行业混合证券投资基金基金代码110022基金管理人易方达基金管理有限公司基金类型混合型-偏股成立日期2010年4月21日基金规模(截至2023年底)约280亿... 99ANYc3cd6 2025-11-27 1 #易方达消费行业基金110022业绩分析 #易方达消费行业基金110022净值走势 #易方达消费行业基金110022怎么样
基金 广发多策略混合001763表现如何? 这只基金由广发基金旗下的明星基金经理刘格菘管理,是市场上关注度非常高的“网红”基金之一,要全面了解它,我们需要从以下几个方面来看: 基金基本信息概览项目基金全称广发多策略灵活配置混合型证券投资基金基金... 99ANYc3cd6 2025-11-27 1
基金 富国中小盘基金净值今日表现如何? 核心信息速览基金名称: 富国中小盘精选混合基金代码: 000940基金公司: 富国基金管理有限公司基金类型: 混合型-偏股投资风格: 主要投资于中小盘股票,分享其成长潜力,最新净值与走势重要提示: 以... 99ANYc3cd6 2025-11-27 1 #富国中小盘基金今日净值 #富国中小盘基金最新净值查询 #富国中小盘基金今日涨跌情况